Home
JAQForum Ver 24.01
Log In or Join  
Active Topics
Local Time 03:48 22 Apr 2026 Privacy Policy
Jump to

Notice. New forum software under development. It's going to miss a few functions and look a bit ugly for a while, but I'm working on it full time now as the old forum was too unstable. Couple days, all good. If you notice any issues, please contact me.

Forum Index : Solar : Active Battery Cell Balancer

Author Message
Solar Mike
Guru

Joined: 08/02/2015
Location: New Zealand
Posts: 1203
Posted: 12:21am 05 Dec 2022
Copy link to clipboard 
Print this post

The battery cell balancing component for BMS solutions I have made in the past have all used resistive dump loads switched across any battery cells that are peaking in voltage higher than others; in top balancing systems (typical house banks).
This works fine on small isolated battery packs, not so much on multi-KWHr banks where the charge currents maybe very high and concurrent heavy loads. Switching a 1--2 amp load across a 400 AH lifepo4 cell when its being charged possibly at many amps near its knee voltage 3.47 to 3.5 volts makes little difference to lesser capacity cells that are peaking higher than others.

I have a set of odd cells here that are of different manufactures and capacities, I want to make up a 48v bank from these, their capacities vary 20 AH apart and so a better top balance scheme is required.

I did look at those cheap multi-cell active transformer balancer units that output to the next cell in line if there is a voltage difference between any two cells > 0.1v. They do work with an amp or so current at larger cell differences, lesser current for closely matched. Again too small for large packs.

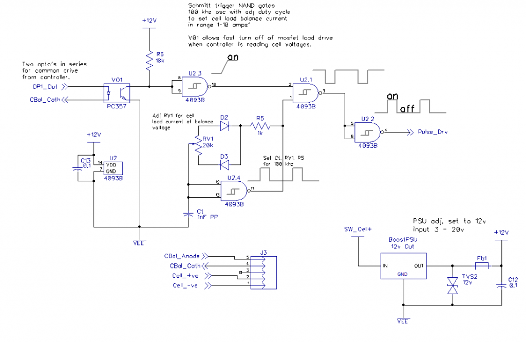
Thought I would have a play with a system that uses an isolated fly-back inverter on each cell that loads the cell up with 5-10 amps and outputs to the whole bank. I have some small ferrite cores here and other components on hand to play with. The test circuit uses a variable duty cycle oscillator at 100 khz to drive the fly-back converter, its duty cycle manually set for the required load current - no feedback.

Difficult to breadboard something like this, good layout is required, so have gone straight to a small pcb 50 x 100mm for testing on a single cell; if it doesn't work, well it was cheap to build.

Because the cell voltages are lower than the min required voltage for mosfet drivers, have used a small thumb sized boost module to up the driver voltage to 12v and run off that.

Here is the schematic:







More to follow...


Mike
 
Murphy's friend

Guru

Joined: 04/10/2019
Location: Australia
Posts: 674
Posted: 02:08am 05 Dec 2022
Copy link to clipboard 
Print this post

Interesting, Mike. I'm just building an active cell balancer that warpspeed (who unfortunately no longer posts here) came up with.

It's a very clever design that also uses inductance to balance large lipo cells.
Mine will be for a 200Ah/ 48v nom. cell bank.

The PCB's are on their way presently, once I have everything ready for testing I'll let you know how well it performs.
 
Solar Mike
Guru

Joined: 08/02/2015
Location: New Zealand
Posts: 1203
Posted: 02:18am 05 Dec 2022
Copy link to clipboard 
Print this post

  Murphy's friend said  Interesting, Mike. I'm just building an active cell balancer that warpspeed (who unfortunately no longer posts here) came up with.

It's a very clever design that also uses inductance to balance large lipo cells.
Mine will be for a 200Ah/ 48v nom. cell bank....


That's good, I haven't seen his design, has it been published anywhere? It might work out better than what I'm trying now.

Cheers
Mike
 
Solar Mike
Guru

Joined: 08/02/2015
Location: New Zealand
Posts: 1203
Posted: 02:22am 05 Dec 2022
Copy link to clipboard 
Print this post

Here is the test pcb, two fit on a 100x100 pcb.









Edit: For anyone whom wants to experiment, here are the gerbers for the pcb, 2 pcs on a 100 x 100mm board. If you get them made 1.2mm thick, can easily score with box cutter both sides and snap in half.

Gerbers_TestFlyback.zip



Cheers
Mike
Edited 2022-12-05 14:48 by Solar Mike
 
Murphy's friend

Guru

Joined: 04/10/2019
Location: Australia
Posts: 674
Posted: 07:56am 05 Dec 2022
Copy link to clipboard 
Print this post

  Solar Mike said  

That's good, I haven't seen his design, has it been published anywhere? It might work out better than what I'm trying now.

Cheers
Mike


I don't know if he published it, doubt it since it's not yet at the final stage. Tony's balancer is for 30 cells, I'm making one for 16.
I'm sure it works better   , being a creation from the master himself.
 
nickskethisniks
Guru

Joined: 17/10/2017
Location: Belgium
Posts: 472
Posted: 09:49am 31 Dec 2022
Copy link to clipboard 
Print this post

For me, Solar Mike is one of the masters too on this forum :p

Mike, I like your idea, is their a reason you didn't take an IC like those uc38xx style chips for the flyback?
Then you can have a fixed or maybe variable current, and are not dependable on the load (12V or 48V battery or what ever voltage, because current is fixed).

Would there be a solution to get rid of the extra 12V psu by adding an auxiliary winding?
Or/and adding an extra opto for voltage feedback, if the output was not loaded the output capacitors could blow up.

Just food for thought.
 
Solar Mike
Guru

Joined: 08/02/2015
Location: New Zealand
Posts: 1203
Posted: 10:41am 31 Dec 2022
Copy link to clipboard 
Print this post

  nickskethisniks said  Mike, I like your idea, is their a reason you didn't take an IC like those uc38xx style chips for the flyback?
Then you can have a fixed or maybe variable current, and are not dependable on the load (12V or 48V battery or what ever voltage, because current is fixed).


I didn't have any of those generic uc38xx chips on hand, so opted for this design, which may be more complex than it needs to be, I also wanted to totally remove the load off the battery cell when not required. Yes there is no current or voltage feedback which may be detrimental to its operation; time will tell.
I have the pcb's and the ferrite cores + most other bits, waiting on Element14 for the mosfets, they have them in stock but no sign of them after 3 weeks post order.


  Quote  
Would there be a solution to get rid of the extra 12V psu by adding an auxiliary winding?
Or/and adding an extra opto for voltage feedback, if the output was not loaded the output capacitors could blow up.

Just food for thought.


Possibly, those tiny non-isolated boost converter psu's are the size of my thumb nail and will step up from 2.5V to 12V, so will work on 3.3V Lifepo4 and 6V Lead Carbon batteries.

I anticipate possible fireworks getting it working... It will have to always be connected to the main battery pack as a load.

I also have another more simple design using a self oscillating flyback boost mosfet stage, will play with both.

Have a great New Year Everyone.
Cheers
Mike
Edited 2022-12-31 20:47 by Solar Mike
 
Murphy's friend

Guru

Joined: 04/10/2019
Location: Australia
Posts: 674
Posted: 06:58am 01 Jan 2023
Copy link to clipboard 
Print this post

Mike, just to let you know that I finished building Tony's (warpspeed) design lithium cell balancer.
Its working on a single cell at the moment, have to make up all the other connecting wires yet.

I'll post a separate thread when I got some results with a full 16 cell bank.
 
Print this page


To reply to this topic, you need to log in.

The Back Shed's forum code is written, and hosted, in Australia.
© JAQ Software 2026