Home
JAQForum Ver 24.01
Log In or Join  
Active Topics
Local Time 11:57 22 Apr 2026 Privacy Policy
Jump to

Notice. New forum software under development. It's going to miss a few functions and look a bit ugly for a while, but I'm working on it full time now as the old forum was too unstable. Couple days, all good. If you notice any issues, please contact me.

Forum Index : Solar : PV Charge Controller for 100v Battery Bank Designs

     Page 1 of 3    
Author Message
Solar Mike
Guru

Joined: 08/02/2015
Location: New Zealand
Posts: 1203
Posted: 06:13am 06 Apr 2020
Copy link to clipboard 
Print this post

My PV setup at home is going to be completely rebuilt as I'm moving over to a 100v Lifepo4 battery bank. All the panels on the roof are coming off and 24v 275w items fitted. The inverter will be changed to run from 100v and new charge controllers designed.

Quick solution for PV controllers is go to PWM, will design a mppt solution later in the year. I have 28 x 24v panels, if they are arranged in multiple series strings of 4 the voltage of each is Vmp x 4 = 31.2 x 4 = 124.8 volts, Voc will be 38.1 x 4 = 152.4 volts unloaded.

The lowest battery bank cell voltages I have seen are 3.2 as they never get fully discharged to their 3.0 level; this gives a voltage range of 3.2 to 3.5 volts per cell, x 32 cells = 102.4 to 112 volts. As the mppt voltage of the series strings = 124.8 volts, this is a good match and good enough until the mppt pv controller is developed.

Rather than build a big arse 150 amp controller, I would prefer to make a modular design architecture similar to the previous mppt muli-phase system. So have created a small pcb module 100 x 93mm with 4 mosfets as the pwm switch, using 1oz copper this will easily accommodate 40 amps with approx 12 watts loss. The switch modules have pcb high current right angle connectors so can stack on top of each other to expand the system to suit the amount of PV strings paralleled together.

A host pcb to accommodate the stack-able modules will be designed with a cpu and voltage\current sensing etc.

Here is the module circuit and layouts:









More to come...


Cheers
Mike in lock down.
Edited 2020-04-06 17:43 by Solar Mike
 
Solar Mike
Guru

Joined: 08/02/2015
Location: New Zealand
Posts: 1203
Posted: 10:26pm 11 Apr 2020
Copy link to clipboard 
Print this post

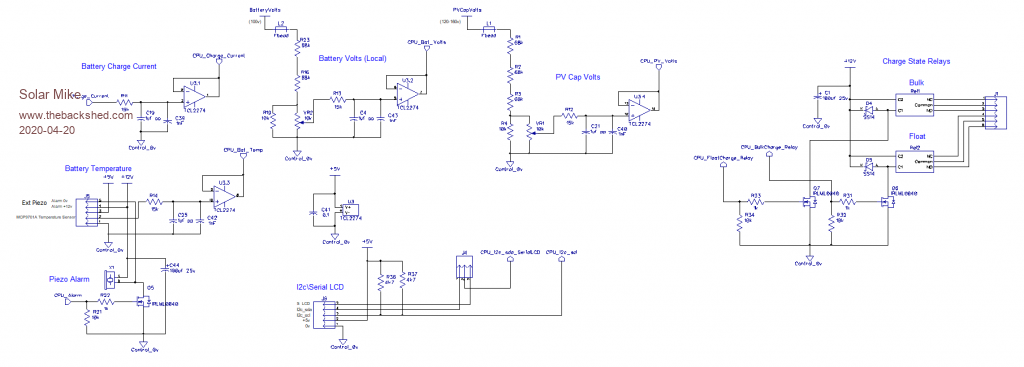
Have made a start on the host controller mother board that can have 1 to 4 PWM power modules fitted; it is a similar layout to the previous design multi-phase mppt controller, except everything is single phase, the only time we have PWM control is when battery voltages need limiting at full charge or on float etc.

I will be setting up the PV array at home as 3 groups of 2 x 4 series panels in parallel (approx 120v @ 17 amps) per 4mm^2 paired cable run; so will probably use 2 power modules fitted to the host controller. The advantage I see here is that adding more PV is easily done by increasing the module count; if a module blows up it will be a simple matter to swap it out.

This design based on a single Picaxe 18M2+ cpu, as I found a box of them in my junk pile, thus the limited IO input count in the design, IO for temperature sensors, sensing for PV and Battery voltage, Charge Current, I2C or Serial LCD display. I haven't allowed for a keypad to enter various voltage settings, decided those set points can be entered via the code parameters.




Here are the power module connections, the 5 watt 80-240 vac to 12v psu is powered from either the PV or battery.





PV, Battery voltage sensing, temperature and custom 1-wire network, have used active low pass filtering to get rid of crud on the sense wires.





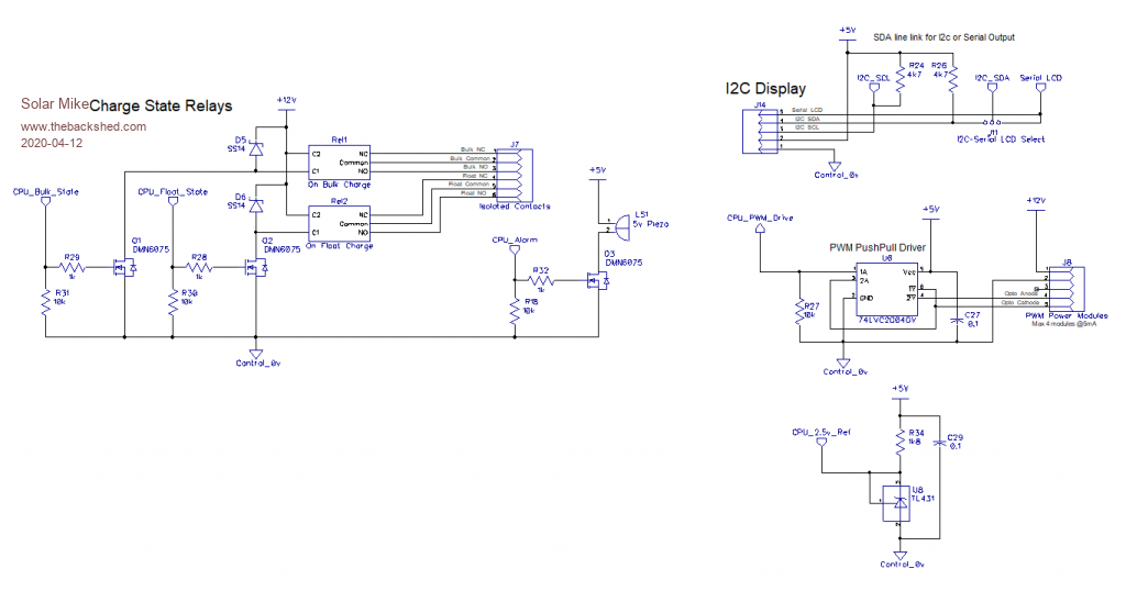
Showing charge state relay outputs, piezo alarm, LCD display, cpu voltage ref and push pull PWM driver,





CPU pin connections.






PCB top (131 x 238mm):
Vertical copper bus-bars bolt to the 4 large 120 amp 6 pin pcb connectors, these host the stacked power modules. PV and battery cables bolt directly to the tinned pcb areas by 6mm bolts.





PCB bottom:



Cheers
Mike
 
Solar Mike
Guru

Joined: 08/02/2015
Location: New Zealand
Posts: 1203
Posted: 12:24pm 18 Apr 2020
Copy link to clipboard 
Print this post

Too much time in lock-down...
Have yet to send the above gerbers off, as the only way to get them delivered now is by courier, DHL, which costs more than the boards. So have also designed over the past few days an mppt synchronous board suitable for 100v battery banks. Will get this design finalized and ordered in the one delivery.

PCB is similar size to the PWM controller  230 x 150mm, have used a faster cpu, picaxe 20X2, so I can run 64 Khz pwm on the mppt control side. This simple design only has 3 mosfets that bolt under the pcb, so is limited to 50 amps max, mostly it will be used around 30 amps odd (3KW input). Have allowed for different caps, depending on what I have to test it. Powdered iron core for the inductor just fits on the pcb. I intend to bolt the cables direct to the pcb with 6mm bolts rather than use big solder connectors.
All gnd tracks use star layout to keep noise down with active filters prior to the cpu inputs.

Will draw up a cct in the next day or so, to check any pcb errors.








More to follow....


Cheers
Mike
Edited 2020-04-18 22:26 by Solar Mike
 
Solar Mike
Guru

Joined: 08/02/2015
Location: New Zealand
Posts: 1203
Posted: 11:55am 20 Apr 2020
Copy link to clipboard 
Print this post

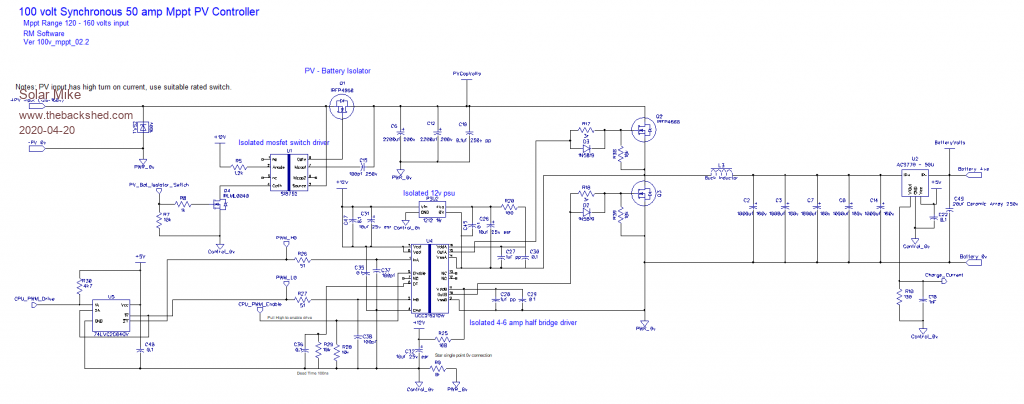
Have created the schematic from the pcb layout, and fixed several errors on the pcb in the process.














Will do final checks tomorrow and post gerbers for layout.

Cheers
Mike
 
kanchana
Regular Member

Joined: 08/05/2018
Location: Sri Lanka
Posts: 56
Posted: 03:23pm 20 Apr 2020
Copy link to clipboard 
Print this post

Those are really nice design .Eagerly watching your progress
Regards kanchana
 
Solar Mike
Guru

Joined: 08/02/2015
Location: New Zealand
Posts: 1203
Posted: 12:30am 21 Apr 2020
Copy link to clipboard 
Print this post

Here are some notes on the design.

PV input and buck switch stage:
Some sort of isolation switch (Q1) is required to prevent the battery discharging into the PV array at night, in some designs I have used a high power relay as this gives very good protection from possible nearby lightning surges.

Here to keep it simple a 200 volt mosfet is used with an on resistance of 0.008r, so little power is lost at 30 amps or so input. The Si8752
isolated mosfet driver has been used to drive the mosfet, the device generates >10v gate drive to turn it on fully, its not fast, 100's of uSec turn on, but good for this application.

The buck and synchronous switch devices (Q2, Q3) are driven from a UCC21521DW isolated driver, 4A/6A current. This device has 2 inputs along with an inhibit, it has a resistor set dead-time adjustment and guarantees there will be no shoot through for any combination of input logic, which is standard 5v compatible, I have used a dual inverting buffer gate to provide the 2 inputs from the single PWM CPU signal. A small 1 watt 12-12v isolated psu provides the power for Q2's voltage drive. PWM frequency will be 64 Khz to keep the buck inductor size down.



CPU Analog Inputs:
These switching circuits generate heaps of EMI, it gets everywhere and easily coupled from nearby wiring by capacitive mutual coupling. To help alleviate this I have used a ferrite bead on some inputs with a simple RC filter followed by a high input impedance op-amp to present a very low input impedance to the CPU input.
Example Battery Volts Sense:



Note: Think some mechanism is required to initially pre-charge the main caps; I hate to think what sort of current spike will occur when the 100v battery is connected to the output with fully discharged caps of approx 0.01 ohms...

Cheers
Mike
Edited 2020-04-21 10:40 by Solar Mike
 
Solar Mike
Guru

Joined: 08/02/2015
Location: New Zealand
Posts: 1203
Posted: 03:40am 21 Apr 2020
Copy link to clipboard 
Print this post

Schematic and Gerbers, I have added a 2k 5w ceramic pre-charge resistor that can be wired to the battery via a switch, prior to closing of the main charger out breaker.

There are no protections in this design to prevent very high voltage spikes being created should the output fuse or cct breaker trip when on full charge, no cpu could respond fast enough for this and shut everything down. Normally I use some sort of fast comparator dumping a 10 amp load across the output, giving the cpu time to respond. The purpose of this design is to directly compare with the PWM non - mppt charger, I want to switch between them and see if its worth the extra effort and cost.




Gerbers_100v_Mppt_02_3.zip

Schematic_100_02_03.pdf








If anyone wants to build it, you can, I haven't developed any software yet, you could always attach an Arduino to the header pins and use some other CPU.


Cheers
Mike
 
Revlac

Guru

Joined: 31/12/2016
Location: Australia
Posts: 1239
Posted: 10:30am 21 Apr 2020
Copy link to clipboard 
Print this post

I can say I have had the charge controllers switch on, in the middle of the night because of lightning, the brightest was those that where traveling through low cloud with fast multiple flashes, very bright light on cold solar panels can result in some high voltage (don't Know how high), Good to have some head room left.
Looks Nice.
Cheers Aaron
Off The Grid
 
BenandAmber
Guru

Joined: 16/02/2019
Location: United States
Posts: 961
Posted: 09:56pm 21 Apr 2020
Copy link to clipboard 
Print this post

I think a lot of people will be going to higher voltage

It is so cool you guys can design and build what you need!!!
be warned i am good parrot but Dumber than a box of rocks
 
Solar Mike
Guru

Joined: 08/02/2015
Location: New Zealand
Posts: 1203
Posted: 10:33pm 21 Apr 2020
Copy link to clipboard 
Print this post

Revlac: We don't get much lightning here in Wellington, but it does occur, few months ago the site perimeter alarm system was disabled due to lightning nearby, the wires running around the fence were melted in places, alarm had a partially shorted mosfet.



Gerbers sent off yesterday, see how long DHL express takes to get pcb's back in these trying times. Been waiting for RS Components to deliver items I need to carry on with existing controllers, last order took approx 4 weeks for delivery; their web site might be open for business, but 4-5 day delivery is just not happening here in NZ.

I have done some more calculations on operation of the buck switch using a schottky rectifier instead of the synchronous switch. In my situation with 100v battery bank and the lowest PV voltage of 127v, using a schottky device at around the 30-50 amps is still very efficient. As the device is only conducting for a very small percentage of the switching cycle, power losses are very low, it may not be worth the effort of going to full synchronous operation; costs will still be the same though as good quality 200v schottky devices cost more than mosfets.

White waiting for bits to arrive, will modify the mppt board to use a schottky rectifier.

Cheers
Mike
 
Solar Mike
Guru

Joined: 08/02/2015
Location: New Zealand
Posts: 1203
Posted: 09:46pm 27 Apr 2020
Copy link to clipboard 
Print this post

Email from DHL Express, seems delivery will take 3-4 weeks, normally 3-4 days, coming by boat ???

Made a start on board mods to accommodate the non-synchronous dual rectifier, not really happy with the layout of this design, it could be much better if the mosfet control and drive electronics were moved from the main pcb carrying the high currents to a daughter board that is soldered on top of the mosfet pins.

The design could also be made more efficient if dual mosfets were used in both the PV-Battery isolation switch and the buck inverter, a single 80 amp rated rectifier will be fine as is. If the design is used at lower voltages say 48v, then the currents are higher and better shared by dual devices.

Here is the layout for the driver board, it measures 41mm high by 100mm long and sits on top of the 4 mosfet pcb pads; the mosfets are bolted 28mm apart.
I have used the UCC5350SB isolated 4/6 amp drivers, one for each mosfet in the buck switch. The slower PV-battery isolator is driven from the isolated voltage generator Si8752 chip.

Input socket J1 has +12v, 0v, PWM drive and Enable signals.









Circuit is in my head, will draw it up to check layout.

Cheers
Mike
 
Solar Mike
Guru

Joined: 08/02/2015
Location: New Zealand
Posts: 1203
Posted: 01:17am 28 Apr 2020
Copy link to clipboard 
Print this post

Circuit dia, no errors on PCB:





Continue with power board..


Cheers
Mike
 
Solar Mike
Guru

Joined: 08/02/2015
Location: New Zealand
Posts: 1203
Posted: 05:17am 02 May 2020
Copy link to clipboard 
Print this post

First cut of a generic mppt power board, can use either a non-synchronous or fully synchronous driver card attached to the mosfet pins; Have yet to create the fully sync variant.
Board size is 300 x 150mm, 1oz copper will be ok up to 60 amps.
Note power mosfets mount under the pcb, this the 10mm holes for access to allen head mounting bolts.

Have opted to place a cpu directly on the board, rather than use a plug in module, this will help keep noise down on the analog inputs. Active opamp double pole filtering is also employed on all analog pins along with a single point star 0v connection between power and control grounds.








Will draw up the schematic to check for any errors.
Cheers
Mike
Edited 2020-05-02 15:22 by Solar Mike
 
Solar Mike
Guru

Joined: 08/02/2015
Location: New Zealand
Posts: 1203
Posted: 11:18am 04 May 2020
Copy link to clipboard 
Print this post

I have made some modifications to the mosfet driver module; now it can be used to drive either a synchronous mosfet rectifier following the buck switch or not use a mosfet and replace with a dual 170v 80 amp schottky diode in non -synchronous arrangement. At a pinch the sync mosfet may be left in cct and its gate shorted to source, in effect using the internal diode as a rectifier; note not recommended as the voltage drop is quite high at larger currents.

Originally I was going to create 2 pcb's one for each driver type, but taking a second look at the circuit decided to use a dedicated synchronous rectifier IC driving the mosfet, I have used these before and they work very well.
The IC measures the voltage drop across the sync mosfet Drain-Source and turns it off and on as required automatically, bonus I don't have to use any software to check if reverse battery current back feed is happening through the buck inductor.

Will publish the circuit after I have checked it for errors.

Board size 129 x 45mm






Cheers
Mike
 
Solar Mike
Guru

Joined: 08/02/2015
Location: New Zealand
Posts: 1203
Posted: 11:53pm 04 May 2020
Copy link to clipboard 
Print this post

Amended the previous schematic, checked and maps to the pcb, I wont be making the older design, will get these boards made in 1mm, so easy to cut end off if not required.
CCT in 2 parts to make it easier to view, unfortunately the upload process doesnt keep sizes the same so lines dont align.

Part1:




Part2:




Gerbers, if anyone wants to build it:

Gerbers_S02.zip


Cheers
Mike
 
Solar Mike
Guru

Joined: 08/02/2015
Location: New Zealand
Posts: 1203
Posted: 10:53am 05 May 2020
Copy link to clipboard 
Print this post

Schematic for the generic Mppt PV charge controller, can be either fully synchronous or not, depending on components. The driver pcb solders direct to the mosfet pcb pads for optimal layout.

I will be testing it on a nominal 100v Lifepo4 bank (100v @400 AH), PV voltage range approx 126 - 156 volts, with max charge of approx 60 amps, this will be the limit for the 1oz copper pcb and the buck inductor.














Found 1 error on the pcb, will fix it and post a new layout..

Cheers
Mike
 
Solar Mike
Guru

Joined: 08/02/2015
Location: New Zealand
Posts: 1203
Posted: 11:14am 05 May 2020
Copy link to clipboard 
Print this post

Changes done.








Gerbers_100v_Mppt_Generic_02.zip

Will send these off tomorrow to JLCPBC.

If anyone wants the schematic pdf send me a PM.


Cheers
Mike
 
Solar Mike
Guru

Joined: 08/02/2015
Location: New Zealand
Posts: 1203
Posted: 12:30am 06 May 2020
Copy link to clipboard 
Print this post

Found another issue on the driver board, power track missing, new files attached.
Also I have a cunning plan, and placed extra pads in the mosfet connection points.







Gerbers_Sync_02_1.zip

Off to the pcb manufacture they go.


Cheers
Mike
 
danpshyco
Newbie

Joined: 07/05/2020
Location: Romania
Posts: 1
Posted: 06:24am 07 May 2020
Copy link to clipboard 
Print this post

Hello Mike,
Very intersting project.I need some help for you.I want to build a controller for a battery bank 360v.I want to use some hoverboard batterys and do the charge directly from PV and the inverter connected directly to battery bank.My entire house at night i have a consupting no more then 300watts and at the day maximum 2000watts.Tell me please if your schematic can be modified to obtain at the ouput 420v with minor modifications of mosfet voltages and the inductor calculations.
Can you share the cpu part with software used in this application? I really appreciate your effort.Thanks very much
 
Solar Mike
Guru

Joined: 08/02/2015
Location: New Zealand
Posts: 1203
Posted: 09:38am 07 May 2020
Copy link to clipboard 
Print this post

Hi Danpshyco, I have used a minimum track spacing of 1.6mm on the 100v designs, this would just maybe work at 450v if the boards were fully coated after soldering etc. However really perhaps 2mm would be safer and more reliable.

So NO don't use the current pcb layout of mppt designs for those voltages.

The PWM_100 non mppt controller has 2mm track spacing and would probably work, however I have yet to build it as pcbs only came back a few days ago.

Software is still being developed and will be posted here when its working 100%.



Edit: Please note the operation of the IR11672 in the synchronous rectifier part of this design has not been tested; I have used them in synchronous rectifier drivers in transformer driven rectifiers and they work ok.  

Here in theory soon as the main buck switch turns off, a -ve voltage will be generated across the synchronous mosfet as the magnetic field reverses and its substrate diode turns on. The driver IC senses this neg voltage and turns the mosfet on, bypassing the internal diode; as the reverse current in the buck inductor gets smaller or the main buck switch starts to turn on again the -ve voltage will drop below a set threshold and the synchronous mosfet gets turned off.

How this will work out in this application... don't know, the device has to turn off the sync. mosfet faster than the buck switch turns fully on, otherwise there will be a minor explosion. I know they work in fly-back driven rectifiers with very fast wave forms.

Cheers
Mike
Edited 2020-05-07 21:20 by Solar Mike
 
     Page 1 of 3    
Print this page
The Back Shed's forum code is written, and hosted, in Australia.
© JAQ Software 2026