Home
JAQForum Ver 24.01
Log In or Join  
Active Topics
Local Time 15:33 30 Apr 2026 Privacy Policy
Jump to

Notice. New forum software under development. It's going to miss a few functions and look a bit ugly for a while, but I'm working on it full time now as the old forum was too unstable. Couple days, all good. If you notice any issues, please contact me.

Forum Index : Microcontroller and PC projects : picoMite Mini

     Page 1 of 2    
Author Message
Amnesie
Guru

Joined: 30/06/2020
Location: Germany
Posts: 750
Posted: 07:10pm 16 Apr 2022
Copy link to clipboard 
Print this post

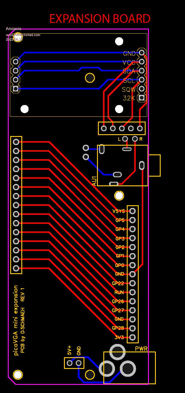
Hello everyone,

I am opening a new thread for this, because I decided to release a simple and plain "mini" version of the picoVGA, which you can expand with an expansion board by utilizing the female / male headers on the board to connect them properly. The expansion board offers a bigger Real Time Clock, not the mini version, which is more common and you can change the battery. Also the GPIO is lead to the external this way and a barrel jack can deliver all the juice :)

I decided to give you two versions of the picoVGA mini, one has got a PS/2 connector, the other has a normal USB connector. Why? Because I have only one single keyboard with a PS/2 connector, all other keyboards are equipped with USB-connectors which support the PS/2 protocoll, too. This way you don't need an adaptor and you don't need too big standoffs / spacers for the adafruit micro SD breakout. Speaking of that, it uses the blue one, that is "5V ready". I have really great experience with the superior quality of adafruit and not the cheap ones (gold contacts etc.)

Important to know is that the silk screen orientation of the level shift transistors on my version appears to be turned 180 degree, this is because I am using the more (at least where I live) common 2N7000 transistors. So this is not a fault, keep in mind that you can use other transistors.

The board is double checked and I am ordering some tomorrow at JLCPCB. I am publishing here my Gerbers and "raw" EasyEDA design files, so you can do what you want with it.
Use it as inspiration for own designs :)

The original intention was to create an "as small as possible" board to fit in a keyboard, but more and more I realized, that it is not possible without pure SMD technique (at least to make really sense). A pure SMD version will come at a later point in time.

PS/2 Version:


USB Version:


Expansion board:


Gerbers & "raw":
Gerbers.zip

Have fun with it!
Greetings
Daniel
 
panky

Guru

Joined: 02/10/2012
Location: Australia
Posts: 1121
Posted: 11:40pm 16 Apr 2022
Copy link to clipboard 
Print this post

Nice work Daniel.
Thanks,
Doug.
... almost all of the Maximites, the MicromMites, the MM Extremes, the ArmMites, the PicoMite and loving it!
 
TheRockGod
Newbie

Joined: 01/04/2022
Location: Australia
Posts: 8
Posted: 12:21am 18 Apr 2022
Copy link to clipboard 
Print this post

Fantastic...Just what I was looking for!  Only 1 problem, it appears as though the gerber file for the USB version, is actually the PS2 version.
 In my excitement at seeing this design, I uploaded the "USB" to JLPCB, only to realise when it was too late, that it was in fact the PS2 connector version.
 I also checked the PS2, version - same (PS2 connector).
 Can you pls repost with the USB connector version, so I can do another order (I hate those ps2/usb adapters).  :-) Many thanks, and great work!

Tony
Edited 2022-04-18 17:52 by TheRockGod
 
Amnesie
Guru

Joined: 30/06/2020
Location: Germany
Posts: 750
Posted: 09:29am 18 Apr 2022
Copy link to clipboard 
Print this post

Ah, sorry! I don't know how this could happen, here are the correct USB Gerbers!


Gerber_mini picoVGA_usb.zip


Greetings
Daniel
 
al18
Senior Member

Joined: 06/07/2019
Location: United States
Posts: 236
Posted: 11:01am 18 Apr 2022
Copy link to clipboard 
Print this post

FYI you can view gerber files for free using a program such as Pentalogix Viewmate. I’m sure there are other free gerber viewer programs out there, but I like Viewmate because it is virtually unchanged for the past 20 years. You’ll need to supply your email address to download the program, but it’s pretty painless and they don’t sell your email address.
 
TheRockGod
Newbie

Joined: 01/04/2022
Location: Australia
Posts: 8
Posted: 10:59am 19 Apr 2022
Copy link to clipboard 
Print this post

Thanks Daniel, I've ordered these now :-)
 
Amnesie
Guru

Joined: 30/06/2020
Location: Germany
Posts: 750
Posted: 05:56pm 19 Apr 2022
Copy link to clipboard 
Print this post

My PCBs are still in procution, maybe you are faster than me in getting them fired up and running :)
 
LechU
Newbie

Joined: 18/01/2022
Location: Poland
Posts: 3
Posted: 06:34pm 21 Apr 2022
Copy link to clipboard 
Print this post

  Amnesie said  Ah, sorry! I don't know how this could happen, here are the correct USB Gerbers!


Gerber_mini picoVGA_usb.zip


Greetings
Daniel


Could You PLEASE add "PCB_mini picoVGA_usb_2022-04-16.json" file?

THX,
Leszek
 
Mixtel90

Guru

Joined: 05/10/2019
Location: United Kingdom
Posts: 8782
Posted: 06:48pm 21 Apr 2022
Copy link to clipboard 
Print this post

Hi Leszek, and welcome to TBS. :)

I'm surprised that you would need a json file to get PCBs made. The set of Gerber files wouldn't normally include one, just a file for each layer used and a drill file.
Edited 2022-04-22 04:49 by Mixtel90
Mick

Zilog Inside! nascom.info for Nascom & Gemini
Preliminary MMBasic docs & my PCB designs
 
Amnesie
Guru

Joined: 30/06/2020
Location: Germany
Posts: 750
Posted: 10:08pm 21 Apr 2022
Copy link to clipboard 
Print this post

  Mixtel90 said  Hi Leszek, and welcome to TBS. :)

I'm surprised that you would need a json file to get PCBs made. The set of Gerber files wouldn't normally include one, just a file for each layer used and a drill file.


Hey Mick,

the *.json-file is the file-format that EasyEDA uses for it's own PCB layouts. With this file you can edit my "raw" layout and modify it the way you like. Since the whole community lives from open hardware / open software, everyone is free to use my PCB layouts for whatever purpose and modify it. I think this is what he is asking for.

Here is the file:


PCB_mini picoVGA_usb_2022-04-22.zip
Edited 2022-04-22 08:09 by Amnesie
 
LechU
Newbie

Joined: 18/01/2022
Location: Poland
Posts: 3
Posted: 05:09am 22 Apr 2022
Copy link to clipboard 
Print this post

  Mixtel90 said  Hi Leszek, and welcome to TBS. :)

Here is the file:

PCB_mini picoVGA_usb_2022-04-22.zip



Thank You  

I'm new in electronics and I want to learn how to project PCB's. I think that explore/study/modyfy someones project (especially when this projects made by experts  are well made can help me ) - Thanks again.

Leszek
Edited 2022-04-22 15:10 by LechU
 
Amnesie
Guru

Joined: 30/06/2020
Location: Germany
Posts: 750
Posted: 02:30pm 28 Apr 2022
Copy link to clipboard 
Print this post

It's all done and tested; here are some pictures and new Gerbers for exactly this version:















Gerber_mini picoVGA_expansion_2022-04-28.zip



Gerber_mini picoVGA_usb.zip
 
lizby
Guru

Joined: 17/05/2016
Location: United States
Posts: 3743
Posted: 04:16pm 28 Apr 2022
Copy link to clipboard 
Print this post

Nice work. Congratulations.
PicoMite, Armmite F4, SensorKits, MMBasic Hardware, Games, etc. on FOTS
 
TheRockGod
Newbie

Joined: 01/04/2022
Location: Australia
Posts: 8
Posted: 09:34pm 28 Apr 2022
Copy link to clipboard 
Print this post

That is a work of art!!!   My boards haven't arrived yet, but tracking indicates they are close (in Australia)...hopefully, within a few days :-)
 
Rickard5

Guru

Joined: 31/03/2022
Location: United States
Posts: 463
Posted: 04:58am 29 Apr 2022
Copy link to clipboard 
Print this post

GOD I love that, Looks like an IBM Model M Keyboard is going to be sacrificed. as soon as I can get those off to get boards made I'm building a few :)
I may be Vulgar, but , while I'm poor, I'm Industrious, Honest,  and trustworthy! I Know my Place
 
Volhout
Guru

Joined: 05/03/2018
Location: Netherlands
Posts: 5863
Posted: 05:32am 29 Apr 2022
Copy link to clipboard 
Print this post

Realty love to see this mounted inside a keyboard. Stacked together thee are pretty high.
PicomiteVGA PETSCII ROBOTS
 
TheRockGod
Newbie

Joined: 01/04/2022
Location: Australia
Posts: 8
Posted: 10:10am 03 May 2022
Copy link to clipboard 
Print this post

Got my boards today!     Just putting one together now!!
...I was wondering which transistors you used?  I got the 2n7000, is the pinout the same as the silk screening???

Thanks
 
TheRockGod
Newbie

Joined: 01/04/2022
Location: Australia
Posts: 8
Posted: 08:53am 04 May 2022
Copy link to clipboard 
Print this post

For 2n7000 transistors, DON'T follow the silk screening...put transistors in, opposite direction, to the silk screening.  :-)
 
Mixtel90

Guru

Joined: 05/10/2019
Location: United Kingdom
Posts: 8782
Posted: 09:26am 04 May 2022
Copy link to clipboard 
Print this post

According to the first post in this thread the silk screen is correct for 2N7000. Source should go to the 3V3 side and drain to the PS/2 side, which looks right to me.

Facing the flat side of a 2N7000 the leads are 1-2-3, Source-Gate-Drain.
Mick

Zilog Inside! nascom.info for Nascom & Gemini
Preliminary MMBasic docs & my PCB designs
 
Amnesie
Guru

Joined: 30/06/2020
Location: Germany
Posts: 750
Posted: 10:44am 04 May 2022
Copy link to clipboard 
Print this post

If you use my boards the silk screen is correct! I use the 2N7000 because they are more common than what the original PCB uses.
 
     Page 1 of 2    
Print this page
The Back Shed's forum code is written, and hosted, in Australia.
© JAQ Software 2026