Home
JAQForum Ver 24.01
Log In or Join  
Active Topics
Local Time 02:49 26 Apr 2026 Privacy Policy
Jump to

Notice. New forum software under development. It's going to miss a few functions and look a bit ugly for a while, but I'm working on it full time now as the old forum was too unstable. Couple days, all good. If you notice any issues, please contact me.

Forum Index : Microcontroller and PC projects : Multi-purpose serial node

Author Message
Mixtel90

Guru

Joined: 05/10/2019
Location: United Kingdom
Posts: 8778
Posted: 12:41pm 11 Jul 2024
Copy link to clipboard 
Print this post

This isn't specifically a MMBasic platform, but it could be used as such. It could just as easily run python. Basically it's a Pico (or clone) attached to a ESP8266-01S socket. The GPIO port can get it's 3V3 supply from the Pico or from an on-board regulator, which can also power the ESP socket. I called it a Serial Node because I think its main use would be as a distributed IO system, using wired or wireless networking.

The system bears an uncanny resemblance to a Raspberry Pi for some reason. :) It will probably accept the same "hats" mechanically but you need to sort out your own software support. The GPIO pins are functionally the same in most cases.



The ESP socket can be used with the ESP8266-01S or with any of a range of adapter boards for other serial devices. If the board is used stand-alone there is an option to fit a microSD socket in this position.

If you have a CMM2 fitted with a ESP8266-01S then this would make an interesting remote IO module for it.

Once again, I'll sort out gerbers etc. if people are interested.

I have the following additions in mind:
A VGA / PS2 / microSD "hat" to make it into a usable VGA platform.
A VS1053 audio "hat" which can be used as well as the above.
Possibly some sort of local IO "hat" for the unused pins.
Another module for I2C connection.
Another module for multi-drop COM connection.
Mick

Zilog Inside! nascom.info for Nascom & Gemini
Preliminary MMBasic docs & my PCB designs
 
PhenixRising
Guru

Joined: 07/11/2023
Location: United Kingdom
Posts: 1855
Posted: 07:12pm 11 Jul 2024
Copy link to clipboard 
Print this post

Hi Mick,

When you send that to JLCPCB, do the boards come ready-cut?
 
Mixtel90

Guru

Joined: 05/10/2019
Location: United Kingdom
Posts: 8778
Posted: 09:17pm 11 Jul 2024
Copy link to clipboard 
Print this post

Single boards are fine, obviously. I've just had another design with rounded corners and they did a very nice job.

You can get boards V cut but it's expensive. You also have to lay out the boards in a particular way for the machine to handle. In this particular case, no. It would be too awkward.

It was because of PCB cutting that I bought a little table saw from AE. Cheap, cheerful and it cuts nicely. However, you really do need to find some way to connect it to a little vacuum cleaner as the dust is very fine and not good for you at all.

If you have a vice with jaws close to 4", a sharp craft knife and a small file you can cut them quite neatly. It's a bit of a struggle otherwise.
Mick

Zilog Inside! nascom.info for Nascom & Gemini
Preliminary MMBasic docs & my PCB designs
 
Mixtel90

Guru

Joined: 05/10/2019
Location: United Kingdom
Posts: 8778
Posted: 07:21am 12 Jul 2024
Copy link to clipboard 
Print this post

I had a thought...
I could split it so that you order the main PCB as single boards and I order the adapters. I might be able to arrange those so that they were thinner and could be cut more easily and I might then be able to part-saw some of those boards if people are interested. They would be like sets of V grooved adapter boards.

One of the problems is that when you have a board made you are charged per design on the board if they are cut or V grooved. So, if you have 6 designs on one board you'll pay 6x the price that you would for a single design. That usually makes mixing designs uneconomic unless you only have a couple. You can't V groove on the special offer 100x100mm boards anyway AFAIK.
Mick

Zilog Inside! nascom.info for Nascom & Gemini
Preliminary MMBasic docs & my PCB designs
 
lizby
Guru

Joined: 17/05/2016
Location: United States
Posts: 3742
Posted: 01:48pm 12 Jul 2024
Copy link to clipboard 
Print this post

Separate boards sounds good. $8.00USD for 5 main PCBs and 5 PCBs containing 5 (or 10) daughter boards makes for an inexpensive grouping allowing many variations. I'd place an order even with no immediate requirement. I use a bandsaw or a sabresaw/jigsaw to make cuts.
PicoMite, Armmite F4, SensorKits, MMBasic Hardware, Games, etc. on FOTS
 
lizby
Guru

Joined: 17/05/2016
Location: United States
Posts: 3742
Posted: 01:50pm 12 Jul 2024
Copy link to clipboard 
Print this post

Separate boards sounds good. $8.00USD for 5 main PCBs and 5 PCBs containing 5 (or 10) daughter boards makes for an inexpensive grouping allowing many variations. I'd place an order even with no immediate requirement. I use a bandsaw or a sabresaw/jigsaw to make cuts.
PicoMite, Armmite F4, SensorKits, MMBasic Hardware, Games, etc. on FOTS
 
Mixtel90

Guru

Joined: 05/10/2019
Location: United Kingdom
Posts: 8778
Posted: 03:02pm 12 Jul 2024
Copy link to clipboard 
Print this post

Still playing...  :)
I've changed the JDY-40 and HC-12 to make them the same size as the others.
The HC-12 will now take the module surface mounted.
The JDY-40 has moved to the top of the adapter and has a 10-pin connector to bring its parallel port out.
There is now a multidrop COM module that can be master or slave.
There is now a I2C module with I2C2 on terminals and both I2C ports on a RJ-12 socket to match the Pineapple Pi. There are links for all pullups.

A set of adapter modules now fits nicely on their own board and there is one spare position in case I think of something else. IR maybe? Suggestions?

The VS1053 is proving to be a little bit of a pain as I'm now eating into the pins a bit. I was trying to keep the ADC pins all free if possible. We'll see...
Mick

Zilog Inside! nascom.info for Nascom & Gemini
Preliminary MMBasic docs & my PCB designs
 
Mixtel90

Guru

Joined: 05/10/2019
Location: United Kingdom
Posts: 8778
Posted: 06:12pm 12 Jul 2024
Copy link to clipboard 
Print this post

How do you fancy a "power base" with a 18650, charger and buck-boost converter? It could be direct to 3V3 for maximum efficiency, but that would limit the available adapter boards. A 5V would work but then you have the additional LDO producing waste heat for no reason.
Mick

Zilog Inside! nascom.info for Nascom & Gemini
Preliminary MMBasic docs & my PCB designs
 
Mixtel90

Guru

Joined: 05/10/2019
Location: United Kingdom
Posts: 8778
Posted: 03:31pm 14 Jul 2024
Copy link to clipboard 
Print this post

And so it progresses. Some tweaking, some fixes and some new stuff.
You can now start with just the serial node then add other bits as you need them.

Serial Node


Power Supply

This is new. It can output 600mA in 3.3V, 5V or both simultaneously. Different output pins are used so that you can't accidentally connect the wrong voltage (if your lead is correct). The DC/DC buck-boost converters are very cheap from AE, as are the little slide switches.

These are available in several other voltages.

Adapters

Some re-sizing for conformity. Some tweaking too. The one I can't add is nRF24L01 as the pins used don't form a SPI channel.

Computer

Another new one. This is a PicoMite VGA without the PicoMite. :)  The pins have been moved around a bit as I wanted two of the audio pins to also be available as SPI for a VS1053. I've not sorted that out yet.

I think these are probably the final design versions, apart from sorting out some text. There are no circuit diagrams or gerbers yet.
Mick

Zilog Inside! nascom.info for Nascom & Gemini
Preliminary MMBasic docs & my PCB designs
 
Mixtel90

Guru

Joined: 05/10/2019
Location: United Kingdom
Posts: 8778
Posted: 09:18pm 17 Jul 2024
Copy link to clipboard 
Print this post

Continued...

No custom boxes for me. I can't print them and can't afford to get them printed. :)

There are more technical things too. If a Pico is used then you can power it directly from 3V7 if you use the on-board switcher. That will let the battery voltage drop down to 1V8, so the 18650 protection will disconnect it before the cell suffers. If the YD-RP2040 is used the incoming voltage has to be over 4V as it uses a series diode followed by a LDO regulator - not a switcher. You can't power it at 3V7 at all. So, the PSU has to have its own switcher. It can be up to 5V (which increases the battery drain appreciably) or it can be 3V3 and feed it after the regulator.

If either system is fed at less than 5V then some of the COMM adapters won't work as they need 5V. That also applies to the PS2 keyboard and VS1053.

The most efficient way is to use 2x cells in series and a buck regulator to get down to 5V. By themselves the cells will cut out at around 6V, which is just about enough overhead for a decent regulator. The problem is then that you can't charge the cells from USB without first boosting the voltage!

I'm starting to think that a battery pack is pointless anyway if there is any expansion. The Pico family don't have a low power mode, some of the COMM adapters may be power hungry, the LCD hat will take some for the backlight too. If you want a battery-powered system then don't go this route. You need the switcher on the Pico and preferably use it with 3x AA cells - not a 3V7 rechargeable. Turn the CPU speed right down. You'll get much better battery life.
Mick

Zilog Inside! nascom.info for Nascom & Gemini
Preliminary MMBasic docs & my PCB designs
 
Mixtel90

Guru

Joined: 05/10/2019
Location: United Kingdom
Posts: 8778
Posted: 09:47am 31 Jul 2024
Copy link to clipboard 
Print this post

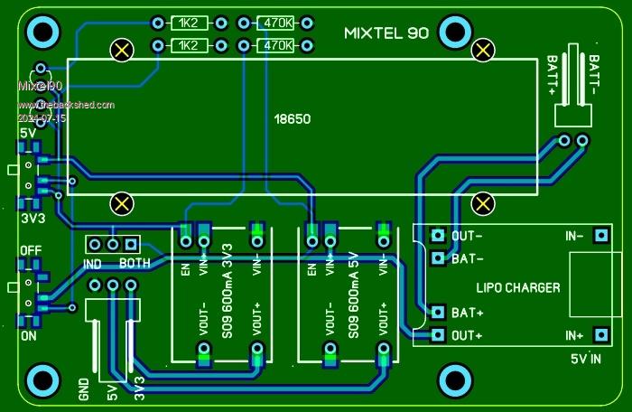
Final version of the power supply.

This might be useful for several projects as it's a directly stackable power bank that's mechanically compatible with any Raspberry Pi boards.

It can also be used as a fairly general purpose supply as the output can be switched between two different voltages. The output is 0.6A, which is enough for a lot of things, and as it's from a buck-boost converter it's short circuit protected.

The battery is one or two 18650 cells.

PSU construction pack.zip

It's quite possible to make the output voltage variable within limits using a pot. Be careful though as it's also quite possible to mess the feedback network up. :) The fixed resistor version noted in the manual works well.

The little switches I used came from AE and are *tiny*! Fit and test them first.
Mick

Zilog Inside! nascom.info for Nascom & Gemini
Preliminary MMBasic docs & my PCB designs
 
Print this page


To reply to this topic, you need to log in.

The Back Shed's forum code is written, and hosted, in Australia.
© JAQ Software 2026