Home
JAQForum Ver 24.01
Log In or Join  
Active Topics
Local Time 00:56 29 Apr 2026 Privacy Policy
Jump to

Notice. New forum software under development. It's going to miss a few functions and look a bit ugly for a while, but I'm working on it full time now as the old forum was too unstable. Couple days, all good. If you notice any issues, please contact me.

Forum Index : Microcontroller and PC projects : MuP-TTL

Author Message
bigmik

Guru

Joined: 20/06/2011
Location: Australia
Posts: 2980
Posted: 07:09pm 07 Jul 2015
Copy link to clipboard 
Print this post

Hi All,

Lately I, as probably some of you, have been very frustrated with `so-called FTDI chips' being rendered useless by FTDI's latest Windows drivers...

It seems that chips that were working perfectly and deemed to be legitimate ones somehow got killed even though it was working OK with the newer drivers.. This usually seemed to happen to me when I was in the middle of some development and testing some code.. My latest was testing 2 MuPs that were connected to each other via a RS485 link (4 wire) and each had their own `ftdi' cable to talk to the MuP.. I could program it a dozen times and then the 13th it wouldnt talk.. a subsequent look in device manager discovered the VID had been set to 0000 (as it was detected as a fake by these new drivers).. If I only had hair to tear out.

These chips all used an FTDI FT232RL chip, then Phil aka WhiteWizard put me onto another chip in the FTDI family (the FT231). The FT231 seems to be just as good as the FT232 but is in a smaller SSOP 20pin package instead of the larger (and fatter) 28pin FT232RL. The FT231 can be bought in one off QTY from RS-Components and Element14 for around $4AUS and RS offers free delivery.. Quite an excellent price for a genuine FTDI chip.. Hence MuP-TTL has come about..

MuP-TTL is a small 19mm wide by 16mm high PCB that plugs directly into my `MuP-Standard' pinout header on MuP and BackPack170 PCB's. of course with a suitable patch lead it can be used as a general TTL adapter for any module. It is 3v3 TTL drive level but whilst it does pass 5V through to power MuP or BP170 it doesnt supply 3v3.

TOP


Bottom


Side


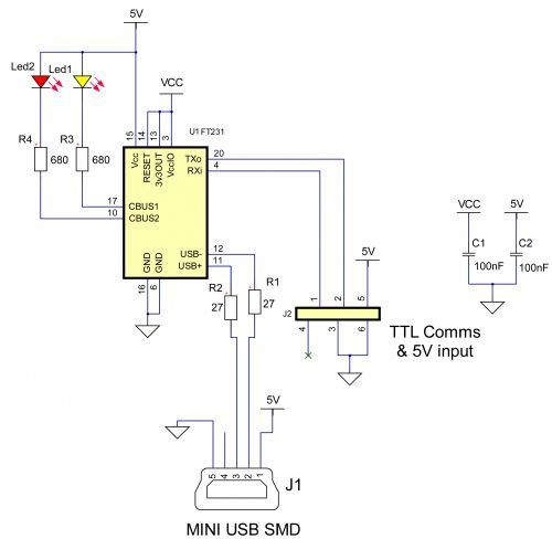
Schematic


With the chip being the most expensive component MuP-TTL can be built in about 30minutes and around $6 AUS total cost.. I will be offering a kit if anyone is interested at around $7-$8 or PCBs at $1 each (1 off) and less in QTY `blocks' This is less than the one off price for a genuine FT232RL chip itself.

All SMD parts are 0805 size (2mm x 1.2mm) including the 2 LEDs .. They are small and a little tricky to solder but really not super difficult.

I may offer built up units but I cannot guarantee `production quality' soldering but will guarantee they are working. PoA..

Anyway I will add it to my ***COMM, commercial post when I have the parts and a manual to offer..


Kind Regards,

Mick


EDIT***

NOTE! The Rx and Tx overlay for the 2 LEDs are swapped around.
I have checked and rechecked the datasheet and I must be missing something as the labelling is correct on my overlay as specified in the datasheet but the functions are reversed.. But as the pins that drive these (Cbus1 and Cbus2) are programmable I can only assume that the later driver configures these differently.. I will investigate that one further.

This is also the case on another board I will be releasing in the next week .... a SMD version of the BP170 that includes the USB and a DS3232 High accuracy RTC as well as an ICSP header.

Mik

Edited by bigmik 2015-07-09
Mick's uMite Stuff can be found >>> HERE (Kindly hosted by Dontronics) <<<
 
WhiteWizzard
Guru

Joined: 05/04/2013
Location: United Kingdom
Posts: 2967
Posted: 09:22pm 07 Jul 2015
Copy link to clipboard 
Print this post

Hi Mik,

Nice to see this little beast come alive.

Please can I ask that you load up a pigeon next week with some PCBs (i.e. along with some SMD BPs too)! You can do the usual and PM me availability and total cost . . .

WW

 
Grogster

Admin Group

Joined: 31/12/2012
Location: New Zealand
Posts: 9936
Posted: 09:43pm 07 Jul 2015
Copy link to clipboard 
Print this post

I thought that the FTDI bricking thing only happens with fake chips?

...don't tell me that their own driver package is bricking genuine chips too....
Smoke makes things work. When the smoke gets out, it stops!
 
Chris Roper
Senior Member

Joined: 19/05/2015
Location: South Africa
Posts: 280
Posted: 10:11pm 07 Jul 2015
Copy link to clipboard 
Print this post

I am waiting for some PIC16LF1455 devices I have on order which I want to use in place of FTDI. They less than half the price of the FTDI devices, are available in DIP packaging so I can plug them into the breadboard and, in theory, they have a fair amount of memory left after implementing the USB/232 Bridge.

I will give feedback when I have actually tested them but they are worth having a look at as a micro-mite peripheral chip that goes way beyond usb/Serial conversion.


http://caroper.blogspot.com/
 
bigmik

Guru

Joined: 20/06/2011
Location: Australia
Posts: 2980
Posted: 12:39am 08 Jul 2015
Copy link to clipboard 
Print this post

Hi All,

@WW, I have a pigeon preparing himself now.. I will release him tomorrow.

@Grogs, me too... But the problem is how can you be certain a chip is real or fake and worse than that, that a device/cable uses a real chip or not?

I don't know if the 'kill' algorithm is random and doesn't always kill a fake or that it is buggy and sometimes kills a genuine... In my case I removed the cables from the PC about a dozen times and suddenly one died with the vid 0000 problem.. I also have had some Chinese bang good adapters that were not killed like others I had and must have been used 50 or more times in the past suddenly have vid 0000 ...

The good thing is the fakes are all FT232RL chips and they don't seem to try to copy the lesser used FT231 chip I have used here... The second good news is that FTDI don't seem to be trying to screw everyone on the 231 like they are on the big brother...

@Chris, I searched the web looking for alternatives but I adopted this for its price, availability and above all the drivers are great and honestly (at least with genuine Chips) just work.

Regards,

Mick
Edited by bigmik 2015-07-09
Mick's uMite Stuff can be found >>> HERE (Kindly hosted by Dontronics) <<<
 
Chris Roper
Senior Member

Joined: 19/05/2015
Location: South Africa
Posts: 280
Posted: 01:10am 08 Jul 2015
Copy link to clipboard 
Print this post

Hi Mick,

I agree, I wasn't actually looking for a replacement, the PIC's are for a totally different project, but I was surprised to see that they had USB and can work in bridge mode without an external Xtal. Being DIP devices they could come in useful for breadboarding. Apparently they also use windows built-in drivers but you do need an inf file to let windows know which driver to use.

Just threw it out for others like me that don't have facility's to work with surface mount but need a semi permanent USB link for use with MicroMite on a breadboard or strip board layout.

At the moment I am using Geoff's ASCII terminal controller chip, but a PIC16LF1455 is a lot cheaper than the PIC32MX250 and a smaller footprint, if you don't need Geoff's Display outputs.

Still have to test it all but I think they are autobaud too, smiler to FTDI, so no need for Baud rate Jumpers.
http://caroper.blogspot.com/
 
morry
Newbie

Joined: 14/02/2015
Location: Australia
Posts: 6
Posted: 03:44am 16 Jul 2015
Copy link to clipboard 
Print this post

Hi Mick
Been using your MuP-TTL for a while now without any problems.

I was surprised how small it is compared to other USB-TTL boards I've had. Had to throw out a few when Prolific PL2303 drivers trashed the chinese chips.

Using it on a new Windows 8.1 laptop. Drivers did not auto install so used Windows to search for drivers which was all good. Once drivers installed plugged it into my MuP board, which it connects directly to.

The MuP-Test can also be connected to the MuP with the MuP-TTL still connected!

Although it has not been designed for Arduino I also tried using the MuP-TTL on a 5 volt Arduino Pro board

It didn't work. I'm not sure but I think the Arduino Pro needs DTR as well. Please correct me if I'm wrong. Perhaps that could be provided on V2.

Anyway for use with the Micromite it is a very nice easy to use compact board. Another great design

Cheers
Peter
 
bigmik

Guru

Joined: 20/06/2011
Location: Australia
Posts: 2980
Posted: 12:13am 17 Jul 2015
Copy link to clipboard 
Print this post

Thanks Morry,

Interesting that the drivers didnt want to install on your win 8.1 laptop but I am glad that a download of the drivers worked ok..

I have updated the manual which will be up when Don gets the time to post it on his site for me.

The Tx and Rx LEDs functionality are indeed reversed (Tx should be Rx and Rx should be Tx) as there are errors in The FTDI datasheet... They mentioned them twice in pin table descriptions and in both cases they have them reversed, The sample schematic in the datasheet has them correct though.. This is all detailed in the updated manual, probably available tomorrow morning.

Manual (Ver 1.1) will be available HERE

Regards,

Mick


Mick's uMite Stuff can be found >>> HERE (Kindly hosted by Dontronics) <<<
 
bigmik

Guru

Joined: 20/06/2011
Location: Australia
Posts: 2980
Posted: 04:41pm 17 Jul 2015
Copy link to clipboard 
Print this post

Hi All,

The new manual is now available! Thanks Don!

Here is the updated manual for MuP-TTL

Mik
Mick's uMite Stuff can be found >>> HERE (Kindly hosted by Dontronics) <<<
 
Print this page


To reply to this topic, you need to log in.

The Back Shed's forum code is written, and hosted, in Australia.
© JAQ Software 2026