Home
JAQForum Ver 24.01
Log In or Join  
Active Topics
Local Time 03:44 22 Apr 2026 Privacy Policy
Jump to

Notice. New forum software under development. It's going to miss a few functions and look a bit ugly for a while, but I'm working on it full time now as the old forum was too unstable. Couple days, all good. If you notice any issues, please contact me.

Forum Index : Windmills : Universal DC to DC SMPS

Author Message
soudirector

Newbie

Joined: 14/05/2023
Location: Nigeria
Posts: 26
Posted: 10:19am 26 May 2023
Copy link to clipboard 
Print this post

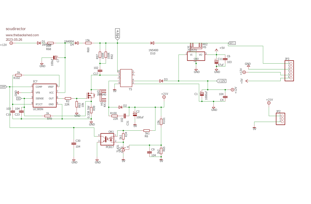
Hello Great Minds!, Let's talk about DC- DC to Fly-back SMPS in detail and possible solution to it.

I came across the attached universal SMPS schematic. This smps design is for 3 Interleaved MPPT Solar Charger controller with auto select VDC (12-48vdc). Two output of 12vdc and isolated 21V max.

Getting Stuck

I tired building this with it limited winding turns given but their was no output. It was design to accept input vdc from 12v to 48v without changing any components or winding.

What will i do to make it work?



Edited 2023-05-26 20:22 by soudirector
how times flies
 
Print this page


To reply to this topic, you need to log in.

The Back Shed's forum code is written, and hosted, in Australia.
© JAQ Software 2026