Home
JAQForum Ver 24.01
Log In or Join  
Active Topics
Local Time 17:55 22 Apr 2026 Privacy Policy
Jump to

Notice. New forum software under development. It's going to miss a few functions and look a bit ugly for a while, but I'm working on it full time now as the old forum was too unstable. Couple days, all good. If you notice any issues, please contact me.

Forum Index : Electronics : Inverter building using Wiseguys Power board and the Nano drive board

     Page 11 of 31    
Author Message
-dex-
Senior Member

Joined: 11/01/2024
Location: Poland
Posts: 104
Posted: 08:25am 08 Jul 2024
Copy link to clipboard 
Print this post

From the beginning I use the large ATS switch, the photos of which you showed earlier, I have the 4-pole version, and I use all poles. On the "receive" side, near the ATS, I placed a 275V AC rated surge protectors. I would really be afraid to use these tiny relays, especially when charging capacitive loads and disconnecting inductive loads.

This large 4 pole switch seems to be OK as it will never turn on both AC sources at the same time. My only concern is a failure where the contact servicing the neutral line will stick and the other contacts will switch, but I'm not sure if it's even possible with such a large electromagnet arm.


4p ATS definitely faster towards switching to the inverter, switching to the mains is slower and some LED lamps dim, but it does not make any difference to other devices - TV,
computers etc won't even blink.

However, it's good that you were there and the injuries are not painful  
Edited 2024-07-08 18:30 by -dex-
 
KeepIS

Guru

Joined: 13/10/2014
Location: Australia
Posts: 2108
Posted: 08:57am 08 Jul 2024
Copy link to clipboard 
Print this post

Thanks, nice to hear yours AT Switch is working fine, we mentioned previously that we  had the same 4 pole unit ready for install. Interestingly, mine appears to have the same fast switching speed in both directions.

The first time I tested it on the bench, I thought I'd blown something, I wasn't ready for the force and noise generated as it switched, dam thing nearly jumped of the table, I said

I've tested it quite a few times now and it's definitely faster than the old unit, the inverter is a lot happier as DC input current on changeover is noticeable lower for the exact same loads.

This makes me wonder what sort of small arcing, contact bounce, contact loss or delay was happening all along in that old dual relay switch.  

I should have stripped it down years ago and checked correctly, but I simply went by online reviews at the time - kicking myself now.
NANO:Inverter V 8.2ksLinux AvrDude GUI script V4.1
 
KeepIS

Guru

Joined: 13/10/2014
Location: Australia
Posts: 2108
Posted: 03:36am 09 Jul 2024
Copy link to clipboard 
Print this post

Hi Dex, I had another look at the transfer switch changeover timing:

Transfer time appears to vary between 7ms and 13ms on my unit.

I was switching 50 volts DC and triggering on solenoid 240VAC input rising edge. I had a 0.01uf cap across the CRO probe to remove some slight contact de-bounce with zero current DC switching.    

There may be some bias timing in one transfer direction, however I put that down to mechanical variances, the rotational shaft movement and solenoid layout appear to be physically mirrored, obviously there would be some variation between all these ATS units.




_
NANO:Inverter V 8.2ksLinux AvrDude GUI script V4.1
 
KeepIS

Guru

Joined: 13/10/2014
Location: Australia
Posts: 2108
Posted: 02:12am 10 Jul 2024
Copy link to clipboard 
Print this post

I thought about the timing variations and realized that I had not tested this correctly.  

The Spec suggests that these Solenoids under load will not pull in much below 200VAC, they will quickly burn up trying to rotate the switch shaft as it may never reach the solenoid disconnect micro switch.

So I added a a third probe to measure the physical transfer time of the contact transfer independently and it's consistently around 5ms in both directions.  

The command to initiate a transfer is controlled by switching 240vac to enable the selected solenoid, the point of switching in the AC cycle could be influencing solenoid pull in time? maybe not?

There is also inrush current in an AC solenoid at turn on, and the slower it moves from it's off position the longer the inrush current is drawn before it starts to fall, I can see this at times by a flick in the overhead LED lights on energize, I'm wondering if this is due to the point of enable in the AC cycle or just mechanical difference in force / friction to rotate the switch shaft in one direction?

The trigger is still AC across the Solenoid, triggers in both directions, trigger capture trace starts at 0ms, but AC appears to be delayed in some of the captures, you can see a trigger pulse but no AC at T, I'm closing a switch to enable AC, wondering if I'm getting some weird contact bounce on switching AC to Solenoid.

Thoughts or corrections welcome from someone with experience of AC solenoids etc.

Here are the DSO captures, using a different DSO as the Tech only has two channels.








_
Edited 2024-07-10 15:58 by KeepIS
NANO:Inverter V 8.2ksLinux AvrDude GUI script V4.1
 
phil99

Guru

Joined: 11/02/2018
Location: Australia
Posts: 3157
Posted: 06:02am 10 Jul 2024
Copy link to clipboard 
Print this post

  Quote  the point of switching in the AC cycle could be influencing solenoid pull in time? maybe not?

There is also inrush current in an AC solenoid at turn on, and the slower it moves from it's off position the longer the inrush current is drawn before it starts to fall, I can see this at times by a flick in the overhead LED lights on energize, I'm wondering if this is due to the point of enable in the AC cycle or just mechanical difference in force / friction to rotate the switch shaft in one direction?


First  question, yes. As the coil is an inductor the initial peak current will be almost double the normal peak if switched on close to a zero crossing of the supply voltage and equal to the normal peak current if switched on close to a + or - peak of the supply voltage.
Higher current = faster pull in.

Second question, the coil is a variable inductor that varies greatly with the position of the plunger. Increasing L as it pulls in, hence the overheating if it takes too long to pull in or the voltage is too low to pull it in.

If you are concerned about that add a suitably rated PTC thermistor in series with the neutral of the two coils. If the current is too high for too long it will heat up and go high resistance.
Most refrigerators use a PTC to switch off the start winding before it overheats.

Edit.
Long, long ago when I was a sparky we modified a number of genset ATSs by connecting the coils through bridge rectifiers to ensure a fast, reliable changeover, especially if the voltage was low. To prevent the current going through the roof (with DC through the coil only the low resistance to limit the current) a NC contact on the contactor opened about half way through the plungers travel. This had a "holding" resistor across it that kept it energised. No PTCs back then.
Edited 2024-07-10 16:20 by phil99
 
KeepIS

Guru

Joined: 13/10/2014
Location: Australia
Posts: 2108
Posted: 06:43am 10 Jul 2024
Copy link to clipboard 
Print this post

Thanks Phil, I indicated the inrush current but I didn't bother expanding on inductance change as the solenoid plunger entered into the coil housing.

Coming back to that initial question, as you know, one of the main advantages of an AC solenoid is the speed, mainly due to that initial high inrush current that also has the advantage of decreasing current as the solenoid is fully energized (max inductance)

My question is more about the AC waveform being around zero crossing at solenoid energize, could that cause a delay of few ms before the solenoid was fully energized?  

Keeping in mind that these solenoids are wound for a very short high energy burst lasting less then 50ms worst case.

The PTC is a good idea but not really warranted in my case, if the solenoid inhibit micro switch did not close, it usually means that the mechanism has failed/broken anyway, or AC is below 200vac on mains AC, which would be a brownout followed by no power here.

AC can't be low on the Inverter output as AC must be above 239vac before the controller will switch the AC output on, and if AC output drops below 220vac, the controller will disconnect it.
NANO:Inverter V 8.2ksLinux AvrDude GUI script V4.1
 
phil99

Guru

Joined: 11/02/2018
Location: Australia
Posts: 3157
Posted: 07:39am 10 Jul 2024
Copy link to clipboard 
Print this post

  Quote   the AC waveform being around zero crossing at solenoid energize, could that cause a delay of few ms before the solenoid was fully energized?  
With a pull in time of 5ms, which is 1/4 cycle it probably won't make a big difference at what point in the cycle it is energised.

Energise it at peak volts and in 5ms it will be 0 volts.
Energise it at 0 volts and in 5ms it will be peak volts, so about the same.

Where there may be some difference:-

Energise it at 2.5ms before peak volts and during the 5ms it will rise from 0.71*peak volts through peak back to 0.71*peak. So maybe a little faster.
Energise it at 2.5ms after peak volts and during the 5ms it will fall from 0.71*peak volts through 0 back to -0.71*peak.. So maybe a little slower.

The main variable is probably friction.
Edited 2024-07-10 17:50 by phil99
 
KeepIS

Guru

Joined: 13/10/2014
Location: Australia
Posts: 2108
Posted: 08:39am 10 Jul 2024
Copy link to clipboard 
Print this post

Thanks  I think you are right, friction would likely be the major influence, considering the cost of these units they preform pretty well, but long term we shall have to see, fortunately it only operates occasionally in this setup, and the way our grid design is going, it may only have to last for a year or two before it's permanently off grid
NANO:Inverter V 8.2ksLinux AvrDude GUI script V4.1
 
tinyt
Guru

Joined: 12/11/2017
Location: United States
Posts: 556
Posted: 08:37pm 10 Jul 2024
Copy link to clipboard 
Print this post

  KeepIS said  .....
I'm using the 2 pole version of this similar unit for now.



There are dozens of the videos on the internet, some are wrong and would burn out a solenoid in no time, none show any use for the passive relay contacts apart from switching indicator lights, and the dam circuit supplied with them is wrong, and circuits on the internet are also wrong - WTF.

None mentioned the warning about burning out solenoids if the AC was low, the manufacture does not hint why, but one look inside and it's bleeding obvious, I should have realized without opening it, but when your doing 100 things at once - sigh.

So, I have it working with the addition of a single small 3A AC SSR "Solid state Relay"

I used the same Mains/Solar priority switch with a tiny 240vac to 6v transformer and small housing I had used before, the only connections to the inverter are the AC enable output pin from the controller FET and a ground connection - brilliant!

The circuit shows two relays, one on the Main power input and one on the solar/Generator input, this is wrong, there is only one relay for the two "Passive contact outputs" on each AC input.

That relay is controlled by the Top input only, because of that, it allows the use of lower input passive contacts of that relay be used to stop the backup AC input powering the solenoid if the Top input also has AC mains. You cannot have AC on both inputs unless one solenoid is disconnected. The solenoids are driven by two wires from each AC input connected to the AR, AN and BR, BN terminals on the two green plugs.

When a solenoid detects AC, it pulls the switch cam across and a micro switch disconnects the Solenoid to stop it burning out. You can see what would happen if both inputs had AC applied. It turns out though, that this is a really brilliant design and so easy to use once you realize the dam circuit is wrong.

I can post the connection layout I used if anyone is interested.
.

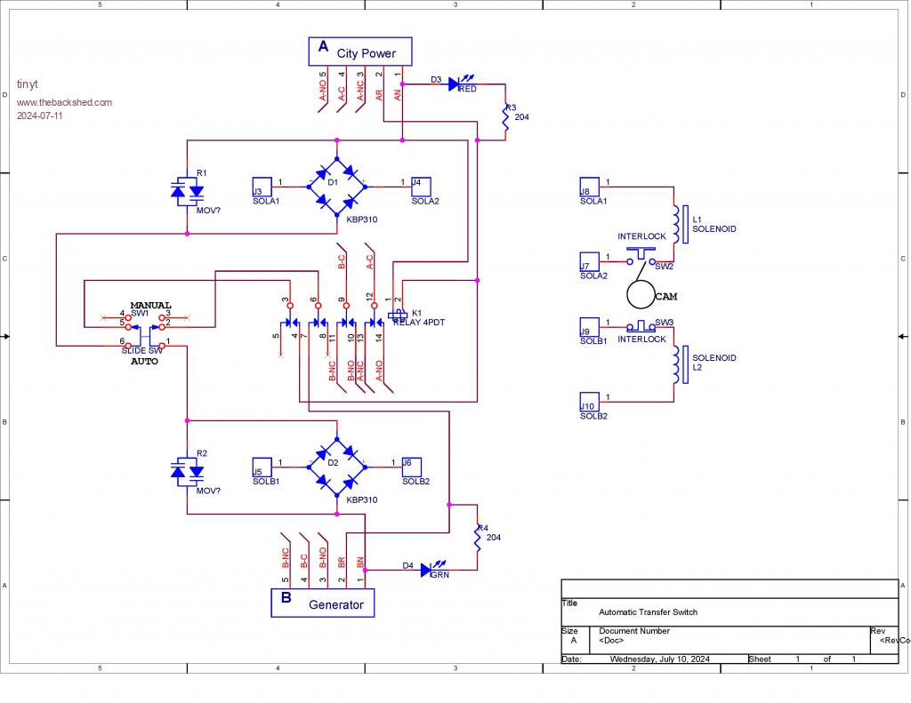
I plan to use a similar ATS. I have a 220vac version which I cannot use for our line voltage of 120vac, so I opened it. I have traced the circuit and it is shown below, I  hope I did not make mistakes.

Can you post your connection layout?


 
KeepIS

Guru

Joined: 13/10/2014
Location: Australia
Posts: 2108
Posted: 04:46am 11 Jul 2024
Copy link to clipboard 
Print this post

Nice job of drawing that up and I'm glad you went to the trouble, it reveals a difference between these 4 pole units and the two pole unit I disassembled.

Note: Some of these ATS devices have different labels for A and B inputs, Like Solar and Generator, or Solar and City power or Common power and Generator.
     
The two pole unit does not switch the solenoids or prioritize "A" input with K1 - which is not ideal, If both solenoids have AC applied, one will burn out, I used the passive contacts on "B", which is actually controlled by "A" input, to disconnect "B" solenoid when "A" is energized, which is what the 4 pole design is sort of doing.

With these 4 pole units, "A" will always prioritize as it controls relay K1. You only need to decide if you want generator AC or Inverter AC to have priority, and that's it, but it can be easily changed with an SSR and a switch.

However there is an error in the passive relay connection labels, if "A" is in NC  position (which it is when not energized) then "B" must be in the NO position, check with a meter and if it's like mine, NO on "B" will be shorted when A-NC is shorted.

Notice that input "B" does not have to switch relay K1 to energize B-solenoid, however "A" must energize K1 before A-solenoid is energized, this adds quite a few ms to the transfer time when "A" is energized, and is slightly slower than "B" when switching, which I'm guessing is what Dex is noticing, K1 is an AC relay so it might be quite fast but there is a difference as shown in the DSO pix.

In order to add a priority override, I used a small 240vac/3A SSR, previously when testing relays I found delays over 5ms on some small relays, an SSR is fast.

I connected the SSR in the "AR" lead and used a tiny 240vac to 6vac transformer with a single diode and a 47uf cap, a 1K resistor connects this rectified DC to the 3vdc-32vdc enable pin on the SSR, so if "A" input has AC, the SSR is on and everything is normal.

The Controller AC enable pin switches to ground on AC enable, so this enable pin is wired to the SSR enable pin via a single pole switch for Generator AC or Inverter AC priority.

If the Inverter AC is enabled, shorting the SSR enable pin to ground stops the Generator AC input from activating, if inverter AC is on "B" input, "B" activates and solar has priority until the Inverter disables the AC enable line. Turn the single pole switch OFF or ON and you have Generator AC or Inverter AC priority.    
.
Edited 2024-07-11 14:46 by KeepIS
NANO:Inverter V 8.2ksLinux AvrDude GUI script V4.1
 
KeepIS

Guru

Joined: 13/10/2014
Location: Australia
Posts: 2108
Posted: 06:06am 11 Jul 2024
Copy link to clipboard 
Print this post

FYI: The delay and spike at 2.5ms after AC input is applied at 0ms trigger point, and when AC appears, is caused by relay K1 closing and energizing the solenoid.    


_
NANO:Inverter V 8.2ksLinux AvrDude GUI script V4.1
 
rogerdw
Guru

Joined: 22/10/2019
Location: Australia
Posts: 952
Posted: 12:10pm 11 Jul 2024
Copy link to clipboard 
Print this post

I too have been using a 2 pole version of the ATS that KeepIS showed above.

It is wired to have the inverter output as the "Main" supply so that if it disappears for any reason, it automatically swaps back over the the grid supply.

I have been very surprised at how quickly and cleanly it changes over and the only effect I have seen are a couple of old style fluros in the shed that flicker at changeover.

Up in the house with led lighting etc  ...  no one seems to notice any effect at all
...  and computers and digital clocks don't appear to be effected at all either.

I don't know how reliable they will be long term, but so far so good  ...  though I did buy a spare just to have on hand.

The only issue that did come up was that when the electrician fitted mine (he told me later) that there didn't apppear to be as much clearance between the power connections and the front metal cover as he would have liked to see.

Fortunately I looked in the meter box the next day and I saw a black mark where it had clearly arced over to the cover. Whoops!

I promptly removed the cover (wearing HV gloves) and gave it a heap of clearance by cutting the metal away  ...  and fitting some decent plastic edging to prevent reoccurrence. Certainly seems to have worked okay.
Cheers,  Roger
 
KeepIS

Guru

Joined: 13/10/2014
Location: Australia
Posts: 2108
Posted: 03:41am 12 Jul 2024
Copy link to clipboard 
Print this post

I tested the old ATS to see what the contact changeover timing was, it was under 5ms, the same as these new units, considering the new units have 20 times the gap spacing as the old crap, that is impressive. As you noted, it has zero effect on fridge, freezer, electronics and that pesky Microwave clock/control display.

I'm still amazed at the huge reduction in Inverter Peak DC input on connect "AND" disconnect under load, instead of hitting 200A to 300A transient peak on transfer for my normal running loads, it's now lucky to hit 70A on the transfer transient. It used to spike on disconnect, now the Inverter DC input Meter just drops to zero.

BTW The satellite Network, VOIP phones and Computers are on a large UPS, even that does not make its short annoying alarm beep anymore.    

That OLD unit must have been slightly arching over most of the time  
.
Edited 2024-07-12 13:43 by KeepIS
NANO:Inverter V 8.2ksLinux AvrDude GUI script V4.1
 
phil99

Guru

Joined: 11/02/2018
Location: Australia
Posts: 3157
Posted: 03:59am 12 Jul 2024
Copy link to clipboard 
Print this post

With benefit of hindsight, keeping the inverter synchronised to the mains (when it's available) may have allowed that old ATS to work for ever with minimal current spikes.

Reworking the firmware to do it now is probably not worth the effort.
 
KeepIS

Guru

Joined: 13/10/2014
Location: Australia
Posts: 2108
Posted: 05:06am 12 Jul 2024
Copy link to clipboard 
Print this post

Yes I agree, but as you say, may not be worth the extra overhead as the switchover currents are now quite good, but time will tell, and so far the flash-over from that crap ATS is only thing that has caused a problem for the inverter, in one way I'm happy with that, but not happy it happened.

Keeping in mind that when the ATS had the big flash-overs, it also tripped two big mains circuit breakers each time.
_
Edited 2024-07-12 16:01 by KeepIS
NANO:Inverter V 8.2ksLinux AvrDude GUI script V4.1
 
KeepIS

Guru

Joined: 13/10/2014
Location: Australia
Posts: 2108
Posted: 06:30am 12 Jul 2024
Copy link to clipboard 
Print this post

By some weird coincidence, look what followed me home today

Looks like another one of us on the forum might be having thoughts of a twin power stage inverter starting to appear, in my case, a conversion from a single 3-stack toriod to a 6 Toroid Inverter, a Nano controller and two 3-stacked Toroids with 2 power boards.


_
NANO:Inverter V 8.2ksLinux AvrDude GUI script V4.1
 
Cpoc
Senior Member

Joined: 28/05/2024
Location: Portugal
Posts: 109
Posted: 09:23am 12 Jul 2024
Copy link to clipboard 
Print this post

Go for it you can test the two power boards 12KW design before I get to it. Are those Toroid 3 phase and you going to wind them in series like a warpinverter ? I would like to see the two power boards in action running 12KW.
 
KeepIS

Guru

Joined: 13/10/2014
Location: Australia
Posts: 2108
Posted: 11:10am 12 Jul 2024
Copy link to clipboard 
Print this post

I use these toroids because they have a heavy 93vac first winding on the cores, I remove the 235v outer winding from each, I stack the 3 toriods and wire the three 93V winding in series.

I wind 14 turns of heavy primary through the stack and it's ready to go. I use the exact same 3 stack toroids on my existing inverter, it's taken a long time to find another three exactly the same, the day after we discussed it on the forum I found these.

I have come up with a plan to have 5 smaller housing that lock together as they are placed on top of each other, the idea is to make it easy to simply undo the interconnect cables and move / lift each section for any servicing, the idea is to keep the weight of the two toroid and choke housings to a minimum. This is just a variation of the three tier single cabinet I currently use for the inverter.
NANO:Inverter V 8.2ksLinux AvrDude GUI script V4.1
 
wiseguy

Guru

Joined: 21/06/2018
Location: Australia
Posts: 1267
Posted: 12:09pm 12 Jul 2024
Copy link to clipboard 
Print this post

Ok I'll bite - where did you "find" them, it was certainly a good find and quite unusual to score 3 identical ones in the one hit ?  I am also interested if you have found an easy technique to remove the centre plug which I agree is almost like concrete to shift.
Edited 2024-07-12 22:10 by wiseguy
If at first you dont succeed, I suggest you avoid sky diving....
Cheers Mike
 
Cpoc
Senior Member

Joined: 28/05/2024
Location: Portugal
Posts: 109
Posted: 12:15pm 12 Jul 2024
Copy link to clipboard 
Print this post

Very interesting and a different approach. I don’t have access to spare Toroids over here so I have no choice but to buy new. If you can reuse and recycle then hey why not and save quite a few dollars as well. Since it’s been a while since my last build it may be my last but then again some people may want me to build them an inverter. I hope not because winding toroids by hand is a really pain in the ass. The primary is super easy it’s the secondary that’s difficult. That’s why I use AWG 9 or 10 gauge wire because while the wire is thicker I only have to wind one layer. In your case the hardest part is done and winding the primary is super easy. I would really like to see the two power boards up and running being driven by a single mainboard running at full 12KW.
 
     Page 11 of 31    
Print this page
The Back Shed's forum code is written, and hosted, in Australia.
© JAQ Software 2026