Home
JAQForum Ver 24.01
Log In or Join  
Active Topics
Local Time 02:14 30 Apr 2026 Privacy Policy
Jump to

Notice. New forum software under development. It's going to miss a few functions and look a bit ugly for a while, but I'm working on it full time now as the old forum was too unstable. Couple days, all good. If you notice any issues, please contact me.

Forum Index : Microcontroller and PC projects : Found a new toy to play with

     Page 2 of 3    
Author Message
matherp
Guru

Joined: 11/12/2012
Location: United Kingdom
Posts: 11252
Posted: 07:37am 28 Aug 2022
Copy link to clipboard 
Print this post

Craig

I'm sure P1 and P2 are great but you must have twigged by now that there is little/zero interest on this board so to keep raising them is probably futile.

FYI, ages ago I wrote to ByPic and offered to take on support and potentially port to other devices - no answer. It does work and works well but is unfortunately a dead product and since it is closed source there is little motivation to use it. In my case I would always knock up something in C (not as hard as people make out) if I need the speed of ByPic because then  I have the source.
 
Mixtel90

Guru

Joined: 05/10/2019
Location: United Kingdom
Posts: 8782
Posted: 08:28am 28 Aug 2022
Copy link to clipboard 
Print this post

I can understand Craig's enthusiasm for this stuff - it's very clever. I have considered having a play with a P1 in the past, but I was short of cash at the time (that's got worse now!) so it didn't happen. Incidentally, the P1 is currently about £10.80 inc VAT if you can find one anywhere.

The P2 is, unfortunately, off the scale for most experimenters. The development board is £126 +VAT and the P2 module is £66.36 +VAT (you need at least a connector for this, preferably a breakout board). A bare P2 chip is £22.36 if you can solder SMD. You can get a lot of Raspberry Pi and Arduino stuff for these prices. Perhaps fine for universities or where you have a particular job for them, but a bit much for cash-strapped schools and most hobbyists.
Mick

Zilog Inside! nascom.info for Nascom & Gemini
Preliminary MMBasic docs & my PCB designs
 
Tinine
Guru

Joined: 30/03/2016
Location: United Kingdom
Posts: 1646
Posted: 09:11am 28 Aug 2022
Copy link to clipboard 
Print this post

Pete,





Recognise the name?



Craig
 
Mixtel90

Guru

Joined: 05/10/2019
Location: United Kingdom
Posts: 8782
Posted: 11:41am 28 Aug 2022
Copy link to clipboard 
Print this post

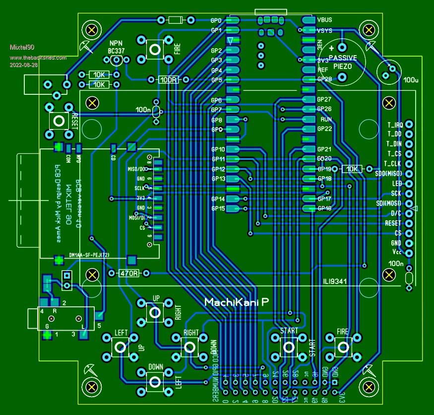
Hokay... If anyone wants to have a play on a custom PCB, here it is.

I've kept very closely to the original circuit apart from the audio side. I can't find any BOM and, since he appears to get different frequencies, I've assumed that it's a passive piezo sounder. Some of these seem to be magnetic rather than piezo and the Pico can't handle the current so I've introduced a transistor to handle the sounder current. I've also put a solder blob link as I assume most people will be using a stereo jack and will want the sound on both channels rather than just Left. If you are using a mono jack you'll have to cut the link.

All the original I/O is available, but I've kept the Pico GPIO numbers as we, on this forum anyway, will find them more sensible.

I've only got the same info on this as anyone else, so it's doubtful if I'll be able to help with any support that isn't a PCB mistake. :)

Machikani P - 00 Gerber.zip


Mick

Zilog Inside! nascom.info for Nascom & Gemini
Preliminary MMBasic docs & my PCB designs
 
Tinine
Guru

Joined: 30/03/2016
Location: United Kingdom
Posts: 1646
Posted: 12:11pm 28 Aug 2022
Copy link to clipboard 
Print this post

  thwill said  
  Mixtel90 said  Get another prescription for Dried Frog pills.


   

I'd forgotten about those.

Best wishes,

Tom


I can go one better than "forgotten"....I wouldn't know a prescription if I fell over one. Never had one in my 62 years and the last visit to the doctor was 1971. Had to get a cholera and typhoid jab to move to Dubai.

Big Pharma hasn't been near this body since then  



Craig
 
gadgetjack
Senior Member

Joined: 15/07/2016
Location: United States
Posts: 208
Posted: 02:59pm 28 Aug 2022
Copy link to clipboard 
Print this post

Mick , thank you for the design. All great work. Gonna order a couple or three , see where the price break is. Not sure it's something I will use a lot , but I like your board so will make one (or 2).    Jack.
 
Mixtel90

Guru

Joined: 05/10/2019
Location: United Kingdom
Posts: 8782
Posted: 03:23pm 28 Aug 2022
Copy link to clipboard 
Print this post

If you order from JLCPCB yu can get five boards for not much (Lizby said about $6.38 but I'm not in the US). Very easy to order from them too. They fit into the "special offer" size of 100mm x 100mm.
Mick

Zilog Inside! nascom.info for Nascom & Gemini
Preliminary MMBasic docs & my PCB designs
 
gadgetjack
Senior Member

Joined: 15/07/2016
Location: United States
Posts: 208
Posted: 12:59am 29 Aug 2022
Copy link to clipboard 
Print this post

Thanks Mick. I ordered 5 of this board and 5 of your picomite vga stick board. Can't beat the cost , even with shipping the whole order was about 10 bucks. got a first time order discount. Jack.
 
gadgetjack
Senior Member

Joined: 15/07/2016
Location: United States
Posts: 208
Posted: 08:59pm 20 Sep 2022
Copy link to clipboard 
Print this post


To Mick , I got one of each board built and tested. Working great! Thank you for the great designs.
Jack
 
Mixtel90

Guru

Joined: 05/10/2019
Location: United Kingdom
Posts: 8782
Posted: 07:51am 21 Sep 2022
Copy link to clipboard 
Print this post

I love it when people get my designs to work. :)  Thanks for showing us.
Have you had any of the samples running yet?
Edited 2022-09-21 20:43 by Mixtel90
Mick

Zilog Inside! nascom.info for Nascom & Gemini
Preliminary MMBasic docs & my PCB designs
 
stanleyella

Guru

Joined: 25/06/2022
Location: United Kingdom
Posts: 2807
Posted: 02:55pm 21 Sep 2022
Copy link to clipboard 
Print this post

  thwill said  
  Mixtel90 said  Get another prescription for Dried Frog pills.


   

I'd forgotten about those.

Best wishes,

Tom

Licking toads?

There is a forum policy guide that omitted that all comments must be sycophantic.
 
gadgetjack
Senior Member

Joined: 15/07/2016
Location: United States
Posts: 208
Posted: 04:17am 22 Sep 2022
Copy link to clipboard 
Print this post

Mick , yes I have ran all the samples that came with the basic package and converted the colored circle program from the basic here. It does ok , but not quite in the same league as pico-vga or cmm2. Still a neat toy on a very nice pc board.
Jack
 
Mixtel90

Guru

Joined: 05/10/2019
Location: United Kingdom
Posts: 8782
Posted: 08:32am 22 Sep 2022
Copy link to clipboard 
Print this post

Do you think it's a compiler? Personally, I'm not sure if it's just tokenizing the ASCII source file. It would be interesting to try running some of the MMBasic benchmarks on it (with modification, obviously).


Your mission, should you choose to accept it, is to make this PCB into a MMBasic gaming platform.
(With apologies to "Mission Impossible!")
Mick

Zilog Inside! nascom.info for Nascom & Gemini
Preliminary MMBasic docs & my PCB designs
 
gadgetjack
Senior Member

Joined: 15/07/2016
Location: United States
Posts: 208
Posted: 02:05am 24 Sep 2022
Copy link to clipboard 
Print this post

Mick , I tried my best to convert the benchmark tests to this little "compiler". Darned if I can figure out even the basic timer function. The user manual is very vague. None of the example programs use the timer so they are no help. Programming anything past a very basic block game is gonna be hard , so probably not a good game platform. I think I will stick to the cmm2 for any games. Still got a nice looking board for this "possible compiler". I tend to agree with you , more like a tokenizer from what i can see. Not as fast as I first thought.
Jack
 
Mixtel90

Guru

Joined: 05/10/2019
Location: United Kingdom
Posts: 8782
Posted: 07:28am 24 Sep 2022
Copy link to clipboard 
Print this post

For the Type P system CORETIMER seems to be a 1MHz interrupt by default. You can't change it as it's synchronized to the clock.
A=CORETIMER() should return the current value of CORETIMER in A. It's a 32-bit integer. A is 32-bit signed integer by default.

So, try:
A=CORETIMER()
do the benchmark stuff
print CORETIMER()-A

the result should be in microseconds, so you should divide it by 1000 to get ms.

Be careful with the variables:
A-Z are 26 32-bit signed integers by default.
use # suffix (e.g. A#) for floating point.
use $ suffix for string, of course.
Unless a variable is specified in a statement you can't have longer variable names.

-----

Of course, you always have the option to use a PCB elsewhere:

These settings should work for a standard PicoMite. Touch isn't supported as the pins aren't connected. Something could probably be done, but it's of limited use with all those buttons.

OPTION SYSTEM SPI GP14, GP15, GP12
OPTION LCDPANEL ILI9341, <OR>, GP10, GP11, GP13
OPTION SDCARD GP17, GP18, GP19, GP16

Active low inputs:
UP  GP8
DOWN  GP11
LEFT  GP9
RIGHT  GP20
START  GP22
FIRE  GP26

Buzzer on GP28
Edited 2022-09-24 17:44 by Mixtel90
Mick

Zilog Inside! nascom.info for Nascom & Gemini
Preliminary MMBasic docs & my PCB designs
 
gadgetjack
Senior Member

Joined: 15/07/2016
Location: United States
Posts: 208
Posted: 08:09pm 24 Sep 2022
Copy link to clipboard 
Print this post

Mick , thanks for the help with the timer. That was driving me nuts. I finally got the 8 benchmark tests to run. Have to say , kind of impressed. The picture shows the screen after run , and it is in microseconds. I like the idea of using  the extra boards for picomites ( even though i have 3 with lcd and 2 with vga output, so far).If you want the basic test I ran I can send it , was a bit long for this post with the picture in it.
 
gadgetjack
Senior Member

Joined: 15/07/2016
Location: United States
Posts: 208
Posted: 03:52pm 26 Sep 2022
Copy link to clipboard 
Print this post

I took the hard wired prototype board and loaded mmbasic on it. I converted the snake game to use the buttons and it plays pretty well. So the extra boards I have can be used for games and stuff beside the little compiler basic. Thanks Mick.
Jack
 
Mixtel90

Guru

Joined: 05/10/2019
Location: United Kingdom
Posts: 8782
Posted: 04:07pm 26 Sep 2022
Copy link to clipboard 
Print this post

Brilliant! :)  I particularly love the sophistication of the plywood enclosure, although the fine engraving detail on the buttons gives the system a certain je ne sais quoi. :)  The final touch of hot glue is merely gilding the lily, of course.

No problem, I'm glad the boards are ok. :) The design is supposed to fit into a Hammond 1593W case, but some messing about with pcb spacers and button extensions would be needed.
Mick

Zilog Inside! nascom.info for Nascom & Gemini
Preliminary MMBasic docs & my PCB designs
 
pwillard
Guru

Joined: 07/06/2022
Location: United States
Posts: 339
Posted: 05:14pm 26 Sep 2022
Copy link to clipboard 
Print this post

Are there no child labor laws? I understand how tedious it is to create all the finishing touches on your project... but farming it out to your 7-year-old takes the cake! I bet you paid in Pokemon Cards.


Just kidding, of course.  

I'm mainly commenting here to ask "what switches are you using?"  I mean, they look great if you don't let them fall into a soldering iron. (Or should I say "soddering"?)
 
gadgetjack
Senior Member

Joined: 15/07/2016
Location: United States
Posts: 208
Posted: 01:16am 27 Sep 2022
Copy link to clipboard 
Print this post

All left over parts from my last job. Kind of a pack rat for that stuff. I used the wood to keep from breaking all the wires between the display and the perf board. Ok , the burnt buttons was probably a little back woods engineering , but it was quick. Mick made a great board for me ,  and I have 4 more , but that prototype did work ok to try the design. Jack
 
     Page 2 of 3    
Print this page
The Back Shed's forum code is written, and hosted, in Australia.
© JAQ Software 2026