Home
JAQForum Ver 24.01
Log In or Join  
Active Topics
Local Time 00:36 24 Apr 2026 Privacy Policy
Jump to

Notice. New forum software under development. It's going to miss a few functions and look a bit ugly for a while, but I'm working on it full time now as the old forum was too unstable. Couple days, all good. If you notice any issues, please contact me.

Forum Index : Microcontroller and PC projects : (MM-DM) Maximite RE Controller

     Page 2 of 3    
Author Message
cmichaelcouch
Newbie

Joined: 23/10/2011
Location: United States
Posts: 16
Posted: 09:16pm 31 Dec 2011
Copy link to clipboard 
Print this post

Glenn:

I was mainly trying to see what I could use for other projects from this one like schematics for sensor input and the LCD display method. Is that hooked to the VGA or composite? Are most of these LCD composite or VGA?

Michael
 
Gizmo

Admin Group

Joined: 05/06/2004
Location: Australia
Posts: 5177
Posted: 12:20pm 01 Jan 2012
Copy link to clipboard 
Print this post

Thats cool Michael. I've been caught before where I published a circuit built from my collection of junk parts, only to find people have trouble sourcing the same parts and send me emails asking ( sometimes demanding ) for substitutes or if I could redesign the circuit to suit their needs! I dont work that way, this is a hobby, and I will always assume the reader can modify the circuits to suit their own needs or available parts.

The little screen is composite video input.

Here's a picture of the Alegro current sensor I've mounted ready for use. This one is a 50amp bi-directional type. I've added a 22uF electrolytic ( tantalum would be better ) cap and 10k resistor to smooth out the output, these things have a fast sample speed which is a bit un-desirable for my application. Also added a LED for some "bling".





I'm putting together an article on using these Alegro current sensors, with a few tips from other forum members, will put up a post when its done.

Glenn
The best time to plant a tree was twenty years ago, the second best time is right now.
JAQ
 
Downwind

Guru

Joined: 09/09/2009
Location: Australia
Posts: 2333
Posted: 02:30pm 01 Jan 2012
Copy link to clipboard 
Print this post

[quote]these things have a fast sample speed which is a bit un-desirable for my application.[/quote]

Change the 22uf cap to 100uf or greater and it will slow down the average of sample rate, this will also give greater stability to the readings to.

Althouh i like the sample rate as high as i can get it and prefer to do several readings and add them together.

Pete.
Sometimes it just works
 
Gizmo

Admin Group

Joined: 05/06/2004
Location: Australia
Posts: 5177
Posted: 04:23am 05 Jan 2012
Copy link to clipboard 
Print this post

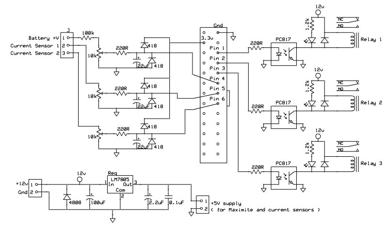
OK, another update on the RE controller. Its still a long was off from finished, but I though I would post the circuit and code as it is now. The code is a mess, needs to be properly commented and cleaned up. Its not an example of good programming . Also the logging routines are not in this copy. But it does run, and should display some figures from the floating input pins. If you are interesting in building this thing, better wait until I have finished it.

When running, key 0 will bring up the menu screen. From there you can calibrate the readings, set relay voltages, etc. From the main screen you can also press 1,2 or 3 to change the running graph to display readings for every second, minute or hour. The graph is just bling. The main feature of this program is watt hour tracking, so you can see how much power has gone into and out of your battery bank, which it the best way to track its state of charge. Plus the program will control 3 relays to switch in dump loads, etc.

The circuit is not showing the battery bank, source, current sensors etc, that will come.

The program needs a file called Config.txt, see below.



Main Program

10 ' ##########################################
20 ' ## TheBackShed.com
30 ' ##########################################
40 '
50 ' ########## Read in parameters
60 '
70 OPEN "Config.txt" FOR input AS #1
80 INPUT #1, VoltMultiplier
90 INPUT #1, AmpInMultiplier
100 INPUT #1, AmpInOffset
110 INPUT #1, AmpOutMultiplier
120 INPUT #1, AmpOutOffset
130 INPUT #1, Output1On
140 INPUT #1, Output1Off
150 INPUT #1, Output2On
160 INPUT #1, Output2Off
170 INPUT #1, Output3On
180 INPUT #1, Output3Off
190 INPUT #1, LowVoltAlarm
200 INPUT #1, ResetWhAtMidnight
210 INPUT #1, LogInterval
220 CLOSE #1
230 DIM WArray(120), WArrayS(120), WArrayM(120), WArrayH(120)
240 ' Reset flags
250 OutPut1State=0 : OutPut2State=0: OutPut3State=0
260 LowVoltAlarmStsate=0 : GraphMode=0
270 WattsHoursIn=0 : WattsHoursOut=0 : WattsPeakIn=0 : WattPeakOut=0
280 DisplayMode=0 : SecCount=0 : CLS
290 SETPIN 1,8 : SETPIN 2,8 : SETPIN 3,8
300 SETPIN 4,1 : SETPIN 5,1 : SETPIN 6,1
310 SETTICK 250, 680
320 PIN(1)=0 : PIN(2)=0 : PIN(3)=0
330 '
340 ' ########## Set up screen for DisplayMode 1
350 '
360 LOCATE 170,204 : PRINT "Graphing Seconds";
370 LOCATE 5,-1 : PRINT "Battery Readings"
380 LOCATE 170,142 : PRINT "Relay 1 Off";
390 LOCATE 170,154 : PRINT "Relay 2 Off";
400 LOCATE 170,166 : PRINT "Relay 3 Off";
410 LOCATE 170,192 : PRINT "Time ";
420 LOCATE 200,-1 : PRINT "Watts In"
430 LOCATE 200,51 : PRINT "Watts Out"
440 LINE (0,105)-(123,215),1,"B"
450 LINE (0,10)-(190,100),1,"BF" : LINE (195,10)-(304,49),1,"BF" : LINE (195,61)-(304,100),1,"BF"
460 FONT #2,1,1 : LOCATE 177,18 : PRINT "V"; : LOCATE 177,60 : PRINT "A";
470 LOCATE 292,12 : FONT #1,1,1 : PRINT "W"; : LOCATE 292,30 : PRINT "Wh";
480 LOCATE 292,63 : PRINT "W"; : LOCATE 292,81 : PRINT "Wh";
490 REM
500 REM ########## Wait for keypress
510 REM
520 k$=INKEY$
530 IF k$="" THEN GOTO 520
540 IF k$="0" THEN GOTO 2260
550 IF k$="1" THEN
560 LOCATE 170,204 : PRINT "Graphing Seconds";
570 GraphMode=0
580 ENDIF
590 IF k$="2" THEN
600 LOCATE 170,204 : PRINT "Graphing Minutes";
610 GraphMode=1
620 ENDIF
630 IF k$="3" THEN
640 LOCATE 170,204 : PRINT "Graphing Hours ";
650 GraphMode=2
660 ENDIF
670 GOTO 520
680 '
690 ' ########## Main loop, executed every second
700 '
710 ' ########## Read in values and do maths
720 '
730 SecCount=SecCount+1 : IF SecCount=4 THEN SecCount=0
740 Volts=PIN(4)*VoltMultiplier
750 AmpsIn=(PIN(5)+AmpInOffset)*AmpInMultiplier
760 AmpsOut=(PIN(6)+AmpOutOffset)*AmpOutMultiplier
770 IF ResetWhAtMidnight=1 AND TIMER<3 THEN
780 WattHoursIn=0 : WattHoursOut=0
790 ENDIF
800 Amps=AmpsIn-AmpsOut
810 WattsIn=Volts*AmpsIn
820 WattsOut=Volts*AmpsOut
830 IF SecCount=0 THEN
840 WattHoursIn=WattHoursIn+(WattsIn/3600)
850 WattHoursOut=WattHoursOut+(WattsOut/3600)
860 ENDIF
870 DisplayVolts$=FORMAT$(Volts,"%.2f")
880 DisplayAmps$=FORMAT$(Amps,"%.2f")
890 DisplayWattsIn$=FORMAT$(WattsIn,"%.1f")
900 DisplayWattsOut$=FORMAT$(WattsOut,"%.1f")
910 DisplayWattHoursIn$=FORMAT$(WattHoursIn,"%.1f")
920 DisplayWattHoursOut$=FORMAT$(WattHoursOut,"%.1f")
930 '
940 ' ########## Display Data if in DisplayMode 1
950 '
960 IF DisplayMode=0 THEN
970 FONT #2,2,1 : LOCATE -5,18 : PRINT SPACE$(7-LEN(DisplayVolts$));DisplayVolts$;
980 FONT #2,2,1 : LOCATE -5,60 : PRINT SPACE$(7-LEN(DisplayAmps$));DisplayAmps$;
990 LOCATE 200,12 : FONT #2,1,1 : PRINT SPACE$(7-LEN(DisplayWattsIn$));DisplayWattsIn$;
1000 LOCATE 200,30 : FONT #2,1,1 : PRINT SPACE$(7-LEN(DisplayWattHoursIn$));DisplayWattHoursIn$;
1010 LOCATE 200,63 : FONT #2,1,1 : PRINT SPACE$(7-LEN(DisplayWattsOut$));DisplayWattsOut$;
1020 LOCATE 200,81 : FONT #2,1,1 : PRINT SPACE$(7-LEN(DisplayWattHoursOut$));DisplayWattHoursOut$;
1030 FONT #1
1040 LOCATE 170,105 : PRINT "Net "; INT(WattHoursIn-WattHoursOut); "Wh";
1050 IF WattsIn>WattsPeakIn THEN
1060 WattsPeakIn=WattsIn
1070 LOCATE 170,117 : PRINT "Peak In "; INT(WattsPeakIn);
1080 LOCATE 250,117 : PRINT " at "; LEFT$(TIME$,5);
1090 ENDIF
1100 IF WattsOut>WattsPeakOut THEN
1110 WattsPeakOut=WattsOut
1120 LOCATE 170,129 : PRINT "Peak Out"; INT(WattsPeakOut);
1130 LOCATE 250,129 : PRINT " at "; LEFT$(TIME$,5);
1140 ENDIF
1150 '
1160 ' ########## Draw graph if SecCount=0. Basically, run this every second.
1170 '
1180 IF SecCount=0 THEN
1190 FOR i=1 TO 119
1200 WArrayS(i)=WArrayS(i+1)
1210 NEXT
1220 WArrayS(120)=Volts*Amps
1230 IF RIGHT$(TIME$,2)="00" OR RIGHT$(TIME$,2)="01" THEN
1240 FOR i=1 TO 119
1250 WArrayM(i)=WArrayM(i+1)
1260 NEXT
1270 WArrayM(120)=Volts*Amps
1280 ENDIF
1290 IF MID$(TIME$,4,2)="00" AND (RIGHT$(TIME$,2)="00" OR RIGHT$(TIME$,2)="01") THEN
1300 FOR i=1 TO 119
1310 WArrayH(i)=WArrayH(i+1)
1320 NEXT
1330 WArrayH(120)=Volts*Amps
1340 ENDIF
1350 FONT #1
1360 WMax=0 : WMin=0
1370 IF GraphMode=0 THEN ' #### Copy seconds data into graph array
1380 FOR i=1 TO 120 : WArray(i)=WArrayS(i) : NEXT
1390 ENDIF
1400 IF GraphMode=1 THEN ' #### Copy seconds data into graph array
1410 FOR i=1 TO 120 : WArray(i)=WArrayM(i) : NEXT
1420 ENDIF
1430 IF GraphMode=2 THEN ' #### Copy seconds data into graph array
1440 FOR i=1 TO 120 : WArray(i)=WArrayH(i) : NEXT
1450 ENDIF
1460 FOR i=1 TO 120
1470 IF WArray(i)>WMax THEN WMax=WArray(i)
1480 IF WArray(i)<WMin THEN WMin=WArray(i)
1490 NEXT
1500 IF WMax=0 THEN WMax=0.01
1510 ZeroLine=110+(100/(WMax-WMin)*WMax)
1520 LINE (1,106)-(121,214),0,"BF" : LINE (124,104)-(168,215),0,"BF"
1530 IF WMax>1 THEN LOCATE 125,105 : PRINT INT(WMax);
1540 IF WMin<-1 THEN LOCATE 125,205 : PRINT INT(WMin);
1550 FOR x=0 TO 120 STEP 4 : PSET (x,ZeroLine) : NEXT
1560 LOCATE 125,ZeroLine-5 : PRINT "0";
1570 IF WMax>WattPeakIn THEN
1580 WattPeakIn=INT(WMax)+1
1590 ENDIF
1600 OldGraphWatts=100/(WMax-WMin)*(WArray(1))
1610 FOR i=2 TO 120
1620 GraphWatts=100/(WMax-WMin)*(WArray(i))
1630 LINE (i-1,ZeroLine-OldGraphWatts)-(i,ZeroLine-GraphWatts)
1640 OldGraphWatts=GraphWatts
1650 NEXT
1660 LOCATE 210,192 : PRINT TIME$;
1670 ENDIF
1680 ENDIF
1690 IF DisplayMode=1 THEN
1700 LOCATE 0,30
1710 PRINT FORMAT$(Volts,"%.2f"); "V ";
1720 PRINT FORMAT$(AmpsIn,"%.2f"); "A In ";
1730 PRINT FORMAT$(AmpsOut,"%.2f"); "A Out ";
1740 ENDIF
1750 '
1760 ' ############ Check for output changes and alarms
1770 '
1780 IF Volts>OutPut1On AND OutPut1State=0 THEN
1790 OutPut1State=1
1800 PIN(1)=1
1810 IF DisplayMode=0 THEN LOCATE 170,142 ELSE LOCATE 0,42
1820 PRINT "Relay 1 "; : FONT #1,1,1 : PRINT " On "; : FONT #1
1830 ENDIF
1840 IF Volts<OutPut1Off AND OutPut1State=1 THEN
1850 OutPut1State=0
1860 PIN(1)=0
1870 IF DisplayMode=0 THEN LOCATE 170,142 ELSE LOCATE 0,42
1880 PRINT "Relay 1 Off "
1890 ENDIF
1900 IF Volts>OutPut2On AND OutPut2State=0 THEN
1910 OutPut2State=1
1920 PIN(2)=1
1930 IF DisplayMode=0 THEN LOCATE 170,154 ELSE LOCATE 60,42
1940 PRINT "Relay 2 "; : FONT #1,1,1 : PRINT " On "; : FONT #1
1950 ENDIF
1960 IF Volts<OutPut2Off AND OutPut2State=1 THEN
1970 OutPut2State=0
1980 PIN(2)=0
1990 IF DisplayMode=0 THEN LOCATE 170,154 ELSE LOCATE 60,42
2000 PRINT "Relay 2 Off "
2010 ENDIF
2020 IF Volts>OutPut3On AND OutPut3State=0 THEN
2030 OutPut3State=1
2040 PIN(3)=1
2050 IF DisplayMode=0 THEN LOCATE 170,166 ELSE LOCATE 120,42
2060 PRINT "Relay 3 "; : FONT #1,1,1 : PRINT " On "; : FONT #1
2070 ENDIF
2080 IF Volts<OutPut3Off AND OutPut3State=1 THEN
2090 OutPut3State=0
2100 PIN(3)=0
2110 IF DisplayMode=0 THEN LOCATE 170,166 ELSE LOCATE 120,42
2120 PRINT "Relay 3 Off "
2130 ENDIF
2140 IF Volts<LowVoltAlarm AND LowVoltAlarmState=0 THEN
2150 LowVoltAlarmState=1
2160 SOUND 1000,100
2170 IF DisplayMode=0 THEN LOCATE 170,178 ELSE LOCATE 200,42
2180 FONT #1,1,1 : PRINT "Low Volts! "; : FONT #1
2190 ENDIF
2200 IF Volts>LowVoltAlarm AND LowVoltAlarmState=1 THEN
2210 LowVoltAlarmState=0
2220 IF DisplayMode=0 THEN LOCATE 170,178 ELSE LOCATE 200,42
2230 PRINT " "
2240 ENDIF
2250 IRETURN
2260 '
2270 ' ################# Set up screens
2280 '
2290 DisplayMode=1
2300 CLS : FONT #2,1,0 : PRINT "Setup" : FONT #1,1,0
2310 LOCATE 0,100 : PRINT "Select which value to change"
2320 LOCATE 0,112 : PRINT "1: Calibrate Readings 6: "
2330 LOCATE 0,124 : PRINT "2: Relay Setup 7: "
2340 LOCATE 0,136 : PRINT "3: Low Volt Alarm 8: Logging interval"
2350 LOCATE 0,148 : PRINT "4: Reset Wh 9: Set time & date"
2360 LOCATE 0,160 : PRINT "5: Wh reset at 00:00?"; ResetWhAtMidnight; " 0: Display Config"
2370 LOCATE 0,172 : PRINT "ENTER: Quit and return to main screen" : PRINT
2380 k$=INKEY$ : IF k$="" THEN GOTO 2380
2390 SETTICK 0, 0
2400 LINE (0,50)-(315,210),0,"BF" : LOCATE 0,60 : PRINT "Readings paused." : PRINT
2410 IF k$="1" THEN
2420 PRINT "Voltage Multiplier. Currently "; VoltMultiplier
2430 INPUT "Change to "; temp$
2440 IF LEN(temp$)>0 THEN VoltMultiplier=VAL(temp$)
2450 PRINT "Input Current Multiplier. Currently "; AmpInMultiplier
2460 INPUT "Change to "; temp$
2470 IF LEN(temp$)>0 THEN AmpInMultiplier=VAL(temp$)
2480 PRINT "Input Current Offset. Currently "; AmpInOffset
2490 INPUT "Change to "; temp$
2500 IF LEN(temp$)>0 THEN AmpInOffset=VAL(temp$)
2510 PRINT "Output Current Multiplier. Currently "; AmpOutMultiplier
2520 INPUT "Change to "; temp$
2530 IF LEN(temp$)>0 THEN AmpOutMultiplier=VAL(temp$)
2540 PRINT "Output Current Offset. Currently "; AmpOutOffset
2550 INPUT "Change to "; temp$
2560 IF LEN(temp$)>0 THEN AmpOutOffset=VAL(temp$)
2570 ENDIF
2580 IF k$="4" THEN
2590 PRINT "Are you sure you want to reset the Wh tally?"
2600 INPUT "Enter 1 for Yes, 0 for No "; ResetWattHours$
2610 IF ResetWattHours$="1" THEN
2620 WattHoursIn=0 : WattHoursOut=0
2630 ENDIF
2640 ENDIF
2650 IF k$="5" THEN
2660 PRINT "Do you want to automatically reset the Wh tally"
2670 PRINT "at midnight? Currently "; ResetWhAtMidnight
2680 INPUT "Enter 1 for Yes, 0 for No "; ResetWhAtMidnight
2690 ENDIF
2700 IF k$="2" THEN
2710 PRINT "NOTE: Off voltage must be higher than On voltage,"
2720 PRINT : PRINT "Relay 1 switch On voltage, currently "; Output1On
2730 INPUT "Change to "; temp$
2740 IF LEN(temp$)>0 THEN Output1On=VAL(temp$)
2750 PRINT "Relay 1 switch Off voltage, currently "; Output1Off
2760 INPUT "Change to "; temp$
2770 IF LEN(temp$)>0 THEN Output1Off=VAL(temp$)
2780 IF Output1Off<=Output1On THEN
2790 INPUT "Off voltage is less than On voltage! Press ENTER to try again"; temp$
2800 GOTO 2720
2810 ENDIF
2820 PRINT "Relay 2 switch on voltage, currently "; Output2On
2830 INPUT "Change to "; temp$
2840 IF LEN(temp$)>0 THEN Output2On=VAL(temp$)
2850 PRINT "Relay 2 switch Off voltage, currently "; Output2Off
2860 INPUT "Change to "; temp$run
2870 IF LEN(temp$)>0 THEN Output2Off=VAL(temp$)
2880 IF Output2Off<=Output2On THEN
2890 INPUT "Off voltage is less than On voltage! Press ENTER to try again"; temp$
2900 GOTO 2820
2910 ENDIF
2920 PRINT "Relay 3 switch on voltage, currently "; Output3On
2930 INPUT "Change to "; temp$
2940 IF LEN(temp$)>0 THEN Output3On=VAL(temp$)
2950 PRINT "Relay 3 switch Off voltage, currently "; Output3Off
2960 INPUT "Change to "; temp$run
2970 IF LEN(temp$)>0 THEN Output3Off=VAL(temp$)
2980 IF Output3Off<=Output3On THEN
2990 INPUT "Off voltage is less than On voltage! Press ENTER to try again"; temp$
3000 GOTO 2920
3010 ENDIF
3020 ENDIF
3030 IF k$="3" THEN
3040 PRINT "Enter the voltage that the Low Battery Alarm"
3050 PRINT "should sound. Currently "; LowVoltAlarm
3060 INPUT "Change to "; temp$
3070 IF LEN(temp$)>0 THEN LowVoltAlarm=VAL(temp$)
3080 ENDIF
3090 IF k$="8" THEN
3100 PRINT "Log data every 0:never 1:min 2:hour 3:day."
3110 PRINT "Currently "; LogInterval; : INPUT " Change to "; temp$
3120 IF LEN(temp$)>0 THEN LogInterval=VAL(temp$)
3130 ENDIF
3140 IF k$="9" THEN
3150 PRINT "Currently "; LEFT$(TIME$,5); " "; DATE$ : PRINT
3160 INPUT "Hour"; temp$ : IF LEN(temp$)>0 THEN h$=temp$ ELSE h$=LEFT$(TIME$,2)
3170 INPUT "Minute"; temp$ : IF LEN(temp$)>0 THEN m$=temp$ ELSE m$=MID$(TIME$,4,2)
3180 TIME$=h$ + ":" + m$
3190 INPUT "Day"; temp$ : IF LEN(temp$)>0 THEN d$=temp$ ELSE d$=LEFT$(DATE$,2)
3200 INPUT "Month"; temp$ : IF LEN(temp$)>0 THEN m$=temp$ ELSE m$=MID$(DATE$,4,2)
3210 INPUT "Year"; temp$ : IF LEN(temp$)>0 THEN y$=temp$ ELSE y$=RIGHT$(DATE$,4)
3220 DATE$=d$ + "-" + m$ + "-" + y$
3230 ENDIF
3240 IF k$="0" THEN
3250 PRINT "Voltage Multiplier "; VoltMultiplier
3260 PRINT "Input Current Multiplier "; AmpInMultiplier
3270 PRINT "Input Current Offset "; AmpInOffset
3280 PRINT "Output Current Multiplier "; AmpOutMultiplier
3290 PRINT "Output Current Offset "; AmpOutOffset
3300 PRINT "Relay 1 On "; Output1On; ", Off "; Output1Off
3310 PRINT "Relay 2 On "; Output2On; ", Off "; Output2Off
3320 PRINT "Relay 3 On "; Output3On; ", Off "; Output3Off
3330 PRINT "Low volt alarm "; LowVoltAlarm
3340 PRINT "Reset Wh at midnight ";
3350 IF ResetWhAtMidnight=1 THEN PRINT "Yes" ELSE PRINT "No"
3360 PRINT "Logging Interval ";
3370 IF LogInterval=0 THEN PRINT "Never"
3380 IF LogInterval=1 THEN PRINT "1 Minute"
3390 IF LogInterval=2 THEN PRINT "1 Hour"
3400 IF LogInterval=3 THEN PRINT "1 Day"
3410 PRINT "Its a good idea to write these figures down."
3420 INPUT "Press ENTER to return to the menu"; temp$
3430 ENDIF
3440 OPEN "Config.txt" FOR output AS #1
3450 PRINT #1, VoltMultiplier; ", Voltage Multiplier"
3460 PRINT #1, AmpInMultiplier; ", Amps In Multiplier"
3470 PRINT #1, AmpInOffset; ", Amps In Offset"
3480 PRINT #1, AmpOutMultiplier; ", Amps Out Multiplier"
3490 PRINT #1, AmpOutOffset; ", Amps Out Offset"
3500 PRINT #1, Output1On; ", Relay 1 On voltage"
3510 PRINT #1, Output1Off; ", Relay 1 Off voltage"
3520 PRINT #1, Output2On; ", Relay 2 On voltage"
3530 PRINT #1, Output2Off; ", Relay 2 Off voltage"
3540 PRINT #1, Output3On; ", Relay 3 On voltage"
3550 PRINT #1, Output3Off; ", Relay 3 Off voltage"
3560 PRINT #1, LowVoltAlarm; ", Low Volt Alarm"
3570 PRINT #1, ResetWhAtMidnight; ", Reset Wh at midnight"
3580 PRINT #1, LogInterval; ", Logging Interval, 0:never 1:min 2:hour 3:day."
3590 CLOSE #1
3600 SETTICK 250, 680
3610 IF k$=CHR$(13) THEN GOTO 240
3620 GOTO 2290


Config.txt


34 , Voltage Multiplier
5 , Amps In Multiplier
0 , Amps In Offset
5 , Amps Out Multiplier
0 , Amps Out Offset
50 , Relay 1 On voltage
52 , Relay 1 Off voltage
51 , Relay 2 On voltage
53 , Relay 2 Off voltage
52 , Relay 3 On voltage
54 , Relay 3 Off voltage
48 , Low Volt Alarm
1 , Reset Wh at midnight
0 , Logging Interval, 0:never 1:min 2:hour 3:day.


Glenn









Edited by Gizmo 2012-01-06
The best time to plant a tree was twenty years ago, the second best time is right now.
JAQ
 
centrex

Guru

Joined: 13/11/2011
Location: Australia
Posts: 320
Posted: 05:52am 05 Jan 2012
Copy link to clipboard 
Print this post

Good work Glenn, do you have a screen shot of what it all does.

cliff
Cliff
 
Gizmo

Admin Group

Joined: 05/06/2004
Location: Australia
Posts: 5177
Posted: 07:42am 05 Jan 2012
Copy link to clipboard 
Print this post

Hi Cliff

Look at page one of this thread, there's a screenshot there.

This will be part of a bigger system when its done, I just wanted to do a update.

Glenn
The best time to plant a tree was twenty years ago, the second best time is right now.
JAQ
 
Gizmo

Admin Group

Joined: 05/06/2004
Location: Australia
Posts: 5177
Posted: 07:57am 06 Jan 2012
Copy link to clipboard 
Print this post

Today I went looking for a numeric keyboard. The RE controller will be mounted on a wall, and I didn't want to mount a full sized keyboard on the wall with it, so I planned to use a little numeric keyboard. I've written the software to only need the number keys and ENTER key for all menu operations.

I figured any keyboards I find will have a USB connector, so I dug up a green USB to PS2 adapter and tested it on the Duniomite at the heart of my controller, works fine. One thing I did notice, when I plugged in the USB keyboard, the Duinomite reset itself. I'm guessing the USB keyboard and USB to PS2 adapter drew a bit of power when plugged in and this spike in load caused the controller to reset, fair enough. After the reset, it worked perfectly.



I went for a drive and found this Targus numeric keyboard at a local office supplies store. It cost $32 plus $40 for the bloody parking ticket! Frig me, I was only in there for a couple of minutes!



Anyway, moving on. Once home I plugged it into the Duinomite with the green adapter. I doesn't work, dead as a door nail

So I'll take it back tomorrow and see if I can get my money back. I'll park somewhere else this time. ( $40 for a parking ticket! Thats a joke! It takes a special type of person to be a parking inspector )

I'll have to keep an eye out for a PS2 numeric keyboard, dont want to risk the USB interface not working again. If they dont take this one back, I might hack it open and wire it up to a USB keyboard controller that I've tested, I have a few USB keyboards.

While I was at another shop I did noticed these little keyboards. Shame they are Bluetooth, they sure were cute and would go well with a Maximite.



Glenn
The best time to plant a tree was twenty years ago, the second best time is right now.
JAQ
 
CircuitGizmos

Guru

Joined: 08/09/2011
Location: United States
Posts: 1427
Posted: 12:10pm 06 Jan 2012
Copy link to clipboard 
Print this post

Glenn:

Your adapter might do little more than convert from PS/2 to USB connectors - there are likely just wires inside.

If you plug in a USB (only) device, it will not work. The keyboard that you plugged in has a USB plug, but it can auto-detect PS/2 signals and works with the adapter. The keyboard is smart enough to start talking PS/2 (on its own USB lines) when it detects that signalling. The green adapter is nothing more than wires, then.
Micromites and Maximites! - Beginning Maximite
 
Gizmo

Admin Group

Joined: 05/06/2004
Location: Australia
Posts: 5177
Posted: 12:56pm 06 Jan 2012
Copy link to clipboard 
Print this post

Ah, yeah, also just read the post by Don where he cut one up.

Is there a PS2 to USB adapter that is actually what it's supposed to be? It wold be nice to keep this little keyboard.

Glenn
The best time to plant a tree was twenty years ago, the second best time is right now.
JAQ
 
CircuitGizmos

Guru

Joined: 08/09/2011
Location: United States
Posts: 1427
Posted: 03:35pm 06 Jan 2012
Copy link to clipboard 
Print this post

  Gizmo said  
Is there a PS2 to USB adapter that is actually what it's supposed to be? It wold be nice to keep this little keyboard.


Not that I am aware of. The adapter would have to act as a USB host. It takes more silicon and effort to do this. USB is asymmetric - hosts do a lot of work, devices much less. Hosts are expected to have the resources to do this.

(The opposite, yes. That would be a device that accepts PS/2 keyboard and is itself a little USB device. Much simpler to implement. I've used those.)


Micromites and Maximites! - Beginning Maximite
 
bigmik

Guru

Joined: 20/06/2011
Location: Australia
Posts: 2980
Posted: 08:24pm 06 Jan 2012
Copy link to clipboard 
Print this post

  Gizmo said  
I went for a drive and found this Targus numeric keyboard at a local office supplies store. It cost $32


Offerme have this one for $9.95 at the moment

Offerme

But it is unlikely also to work as a PS2 with the adapter...

regards,

Mick
Mick's uMite Stuff can be found >>> HERE (Kindly hosted by Dontronics) <<<
 
aargee
Senior Member

Joined: 21/08/2008
Location: Australia
Posts: 255
Posted: 09:44pm 06 Jan 2012
Copy link to clipboard 
Print this post

Glenn,

There's some on that hobbyist resource eBay, like this one .

Seems to be specifically PS2.

- Rob.


For crying out loud, all I wanted to do was flash this blasted LED.
 
donmck

Guru

Joined: 09/06/2011
Location: Australia
Posts: 1314
Posted: 10:19pm 06 Jan 2012
Copy link to clipboard 
Print this post

  aargee said   Glenn,

There's some on that hobbyist resource eBay, like this one .

Seems to be specifically PS2.

- Rob.



I had a look at dealextreme and ebay.

ps2 and numeric keyboard isn't a good match today.

I think aargee's find is the best deal for price of the unit and postage. ($12.67AUD)
Mind you, a nice little input device for the price, and the app you are wanting to control.

BTW, good to see that the little green adapter fits with the VGA plug along side it.
We got something right.

Cheers Don...

Edit:
A very different one, at a slightly different price:

http://www.ioffer.com/i/PS-2-Numeric-Keypad-Numpad-Number-Mi ni-Pad-Keyboard-NEW-189231744

Edited by donmck 2012-01-08
https://www.dontronics.com
 
pcaffalldavis

Senior Member

Joined: 17/10/2011
Location: United States
Posts: 187
Posted: 01:40am 07 Jan 2012
Copy link to clipboard 
Print this post


Here is a really nice 33 key PS2 numeric pad, waterproof, retractable cable and free shipping from California, yes even to OZ!


http://www.ebay.com/itm/33-Key-Mini-Flexible-USB-Keyboard-Nu meric-Keypad-Number-Pad-w-PS-2-Port-Black-/330574296535?pt=P CA_Mice_Trackballs&hash=item4cf7c375d7

Pete in Hyder
We're all here 'cause we're not all there.
 
centrex

Guru

Joined: 13/11/2011
Location: Australia
Posts: 320
Posted: 08:37am 16 Jan 2012
Copy link to clipboard 
Print this post

Hi Glenn
Inspired by your application for the MM, I decided to make an expansion board using your idea for the analogue inputs as well as for the 3 relays except I drive them with a transistor.
There are two temp sensor inputs top left digital inputs or out on the top row and a real time clock down the center

It is a double sided board but I have to solder jumpers through the board.
Other than measure the temperature and tell the time and drive the relay I havent done much with it yet.
cliff
.Edited by centrex 2012-01-17
Cliff
 
Gizmo

Admin Group

Joined: 05/06/2004
Location: Australia
Posts: 5177
Posted: 11:51am 16 Jan 2012
Copy link to clipboard 
Print this post

Nice work Cliff, it looks like it will come in handy.

Built the current sensor board today. Using a couple of Alegro sensors, one for current in and the other for current out.



I'm chasing a fault at the moment, only just discoved it and wont get a chance to look into it until later tomorrow. I appear to have some stray voltage on 2 of the input pins. Pin 4 and 5, even with a 5k to ground, measure over 1 volt in both the Maximite software and with a multimeter, when set as analogue inputs. But like I said, I need to look further into it in case I'm doing something really stupid.

Glenn

The best time to plant a tree was twenty years ago, the second best time is right now.
JAQ
 
Gadget
Regular Member

Joined: 22/06/2011
Location: Australia
Posts: 70
Posted: 06:04am 18 Jan 2012
Copy link to clipboard 
Print this post

Glenn,

apologies if this has been covered already, but the photo of the usb to ps2 converter has a mouse symbol on it so that is why it didnt work, you'll need to chande it for a keyboards specifc unit.

green ones are for mouse only they are wiered to different pins on the ps2 side, the purple ones are for keyboards.

coded this way to match the sockets on the computer motherboards.

any way my 2c worth

Terry
 
JohnS
Guru

Joined: 18/11/2011
Location: United Kingdom
Posts: 4304
Posted: 09:01am 18 Jan 2012
Copy link to clipboard 
Print this post

Thanks.

Seems the sellers regularly don't know or state that!

(Some devices don't seem to be marked, though.)

JohnEdited by JohnS 2012-01-19
 
Gizmo

Admin Group

Joined: 05/06/2004
Location: Australia
Posts: 5177
Posted: 11:32am 27 Feb 2012
Copy link to clipboard 
Print this post

I've re-started the RE controller from scratch. The Duino-mite based controller is basically finished and works well, but I'm not happy with my interface circuit, so instead of making a new circuit board, I'll keep it to control a windmill at a later time. So its put aside for now.

RE Controller version 2. This time I decided to use a CGMMSTICK1, just for fun. The first RE controller used relays on its output, but since then I found a heavy duty N Channel MOSFET output stage from a old UPS, and have decided to drive that directly from the Maximite, via some opto couplers. I only need 3 of each, but I've configured 5 inputs and 5 outputs, for future additions.



I also decided to use a current transducer instead of the Alegro current sensor to measure the battery output current.

Will post more as it comes together.

Glenn
The best time to plant a tree was twenty years ago, the second best time is right now.
JAQ
 
Gizmo

Admin Group

Joined: 05/06/2004
Location: Australia
Posts: 5177
Posted: 11:28pm 01 Mar 2012
Copy link to clipboard 
Print this post

Yesterday the 48V to 12V converter arrived.



Got no excuses not to finish this thing now.

Glenn
The best time to plant a tree was twenty years ago, the second best time is right now.
JAQ
 
     Page 2 of 3    
Print this page
The Back Shed's forum code is written, and hosted, in Australia.
© JAQ Software 2026