Home
JAQForum Ver 24.01
Log In or Join  
Active Topics
Local Time 00:21 28 Apr 2026 Privacy Policy
Jump to

Notice. New forum software under development. It's going to miss a few functions and look a bit ugly for a while, but I'm working on it full time now as the old forum was too unstable. Couple days, all good. If you notice any issues, please contact me.

Forum Index : Microcontroller and PC projects : PicoMite VGA Edition PCB - release version

     Page 3 of 6    
Author Message
Volhout
Guru

Joined: 05/03/2018
Location: Netherlands
Posts: 5861
Posted: 12:17pm 04 Jun 2022
Copy link to clipboard 
Print this post

On my board (V1.4 I got from Turbo46) the pinning is (seen from front of connector)

Upper row
GP1 GP2 GP4 GND GP7 GP9 GP10 GP12 GND GP15 SYS ENA ADC GND GP26 GP22 GP21 GP19 GND GP16

Lower row
GP0 GND GP3 GP5 GP6 GP8 GND GP11 GP13 GP14 BUS GND 3V3 GP28 GP27 RUN GND GP20 GP18 GP17

Indeed, the left half is pin number identical to the pico, but the right side seems in inverse order. Maybe that is becuase the pin counting on the pico goes round (40 is next to 1) where as connectors count in rows (1 is next to 2/3, and 40 next to 39/38)

I hope this helps. I will try to make a sticker for my unit for ease of connecting. Up to now I had a bare board and I connected to the 2 pico shadow footprints that had silkscreen adjacent the pins. Now I finally came to putting it into a housing, and then ran into this problem. Which is not a problem now I know...

Volhout
Edited 2022-06-04 22:23 by Volhout
PicomiteVGA PETSCII ROBOTS
 
phil99

Guru

Joined: 11/02/2018
Location: Australia
Posts: 3164
Posted: 12:34pm 04 Jun 2022
Copy link to clipboard 
Print this post

" Which is not a problem now I know..."

Indeed, if a different pin sequence is required for a particular device an adapter cable can be made.
 
Volhout
Guru

Joined: 05/03/2018
Location: Netherlands
Posts: 5861
Posted: 08:41pm 05 Jun 2022
Copy link to clipboard 
Print this post

Finally the box arrived and the bare pico board is mounted. My dev. setup...




close up (SSTV interface removed from shadow pico socket)




The linear regulator seems reverse, but I only had a LM1086-3V3 in my toolbox.
I did separate the VGA signals from the shadow sockets and the 40pin header to improve video quality.
The audio filter is an idea from MIXTEL90, using inductors, to get better frequency response and 44kHz reduction.
This week my RTC will arrive....

Volhout
Edited 2022-06-06 06:49 by Volhout
PicomiteVGA PETSCII ROBOTS
 
Volhout
Guru

Joined: 05/03/2018
Location: Netherlands
Posts: 5861
Posted: 09:40am 13 Jun 2022
Copy link to clipboard 
Print this post

@ Peter,

This is the alternative for the inductor based filter.



Resistor R22 is only needed to limit the output level to the level similar to the level that your 1.4 board outputs. For headphones it is not needed. Most audio amplifiers may not need it. The transistor is not critical, it can be any PNP, as long as the pinout is right. BC558, BC327 -or- the mirrored pinout 2N3906/2N2907.

It's only drawback is 5V. What I like is that it can also be fully SMT.

Harm
Edited 2022-06-13 19:48 by Volhout
PicomiteVGA PETSCII ROBOTS
 
Mixtel90

Guru

Joined: 05/10/2019
Location: United Kingdom
Posts: 8781
Posted: 11:12am 13 Jun 2022
Copy link to clipboard 
Print this post

That configuration still gives me the creeps when you feed it from a device that can't stand more than 3.6V on its pins according to spec. :(

If the pin is OFF and the 470R isn't fitted (or headphones connected) there is about 4.3V on it via the forward-biased emitter-base diode, albeit a bit current limited by R7, R8, R9 & R10. With the 470R connected that drops to about 3.75V. That might be survivable, but it's still higher than 3V3+Vf of a schottky diode.
Mick

Zilog Inside! nascom.info for Nascom & Gemini
Preliminary MMBasic docs & my PCB designs
 
Volhout
Guru

Joined: 05/03/2018
Location: Netherlands
Posts: 5861
Posted: 01:18pm 04 Jul 2022
Copy link to clipboard 
Print this post

@Peter,

For the new revision of the VGA demo board, I would like to suggest following.

1/ Video
On MY monitor the picture quality is not degrading in any way if I simplify the RGB interface to:

GP21 -------- 270 ohm ---------- R
GP20 -------- 390 ohm ---+------ G
GP19 -------- 820 ohm ---+
GP18 -------- 270 ohm ---------- B

No diodes, not potmeter

2/ Audio
If you want the widest audio spectrum the previously discussed filter is what I can propose (up to 19kHz -3dB). The 150 ohm is perfectly OK, even 100 ohm works as a charm (no distortion)..But 100 ohm degrades the spectrum.



However....
My personal preference is to limit the bandwidth to 12kHz. Honestly, my hearing is not the best in the world, I am anyway deaf above 15kHz. With this filter you do not need to terminate, and the 44kHz rejection is around 10dB better even. Because of the lower cut-off you also suffer less from mirror images. The circuit can be the same as above, only values differ.



Additional benefit: it does not need the 220 ohm and 470 ohm terminating it. The frequency spectrum remains very acceptable over loads.

The inductor designed for (Mick prefers R&S because lower shippig cost, maybe you do to (in UK))



Regards,

Volhout
PicomiteVGA PETSCII ROBOTS
 
Mixtel90

Guru

Joined: 05/10/2019
Location: United Kingdom
Posts: 8781
Posted: 01:53pm 04 Jul 2022
Copy link to clipboard 
Print this post

Looks good! :)
I think I'll put both of those ideas onto the next PicoGAME before it's final release. I like the idea of being able to fit alternative audio components into the same circuit as some will prefer a more hi-fi output and others will just want game sounds.

I'm currently wondering if it'll be Version 1.5 or Version 2.0. :)
Mick

Zilog Inside! nascom.info for Nascom & Gemini
Preliminary MMBasic docs & my PCB designs
 
Volhout
Guru

Joined: 05/03/2018
Location: Netherlands
Posts: 5861
Posted: 02:01pm 04 Jul 2022
Copy link to clipboard 
Print this post

Hi Mick, Peter,

If you make a layout of the board, please take care that these inductors are not too close to each other. They are not magnetically shielded, and couple magnetic field when right adjacent in the layout. Maybe by placement of components between them you can prevent this.


PicomiteVGA PETSCII ROBOTS
 
Volhout
Guru

Joined: 05/03/2018
Location: Netherlands
Posts: 5861
Posted: 06:35am 05 Jul 2022
Copy link to clipboard 
Print this post

@Peter

Some other notes for the pico VGA board release 2.0

1/ Since VGA is THE feature of this board, I would suggest to cut the VGA connections from the main pico to the shadow footprints and the 40 pin header. Especially when you plug in a ribbon cable into the 40 pin connector you start seeing artefacts in the video. You can leave the connection between the 2 shadow footprints intact (this may come in handy if you put a second pico in), as well as the 40 pin header. Just cut of the live video signals and syncs from it.

2/ The TC1264 footprint may get an alternate footprint (i.e. LM1086-33 and LM1117-33).

For the rest I have found not obstacles in building it (except I did not purchase the correct SD card header, and hand wired a SD-uSD convertor as a uSD connector on the board. But that was pure me .. ordering the wrong part.

Volhout
PicomiteVGA PETSCII ROBOTS
 
Bleep
Guru

Joined: 09/01/2022
Location: United Kingdom
Posts: 794
Posted: 09:34am 06 Jul 2022
Copy link to clipboard 
Print this post

Hi Volhout,
Just to be sure, the resistor R4 (20 Ohms)in the above circuit diagram, is that an actual resistor, or is it showing the resistance of the inductor, so not a separate component?
Thanks Kevin.
 
Mixtel90

Guru

Joined: 05/10/2019
Location: United Kingdom
Posts: 8781
Posted: 10:22am 06 Jul 2022
Copy link to clipboard 
Print this post

It's the resistance of the inductor, not a separate one. It's needed for the simulation.
Mick

Zilog Inside! nascom.info for Nascom & Gemini
Preliminary MMBasic docs & my PCB designs
 
Volhout
Guru

Joined: 05/03/2018
Location: Netherlands
Posts: 5861
Posted: 10:27am 06 Jul 2022
Copy link to clipboard 
Print this post

@Kevin,

As Mick said, it is the resistance of the thin copper wire that is used to wind the inductor. It is only needed for the simulation. I was to lazy to remove the part from the picture. Sorry.

Volhout
PicomiteVGA PETSCII ROBOTS
 
matherp
Guru

Joined: 11/12/2012
Location: United Kingdom
Posts: 11249
Posted: 11:50am 18 Jul 2022
Copy link to clipboard 
Print this post



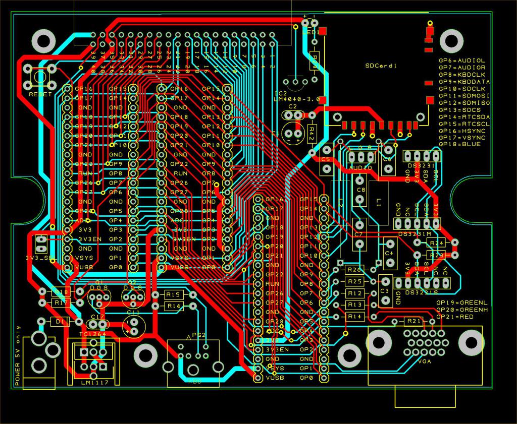
New version 1.6 of the PCB which I will get made and then release the gerbers and design files.

Changes:
Option for LM1117 regulator
SDcard swapped for the "standard" Maximite version (same as Geoff's PicoMiteVGA PCB)
Revised audio filter as per Volhout (thanks)
Revised VGA I/F using just 4 resistors and no diodes
40 way connector now wired correctly (pins 21-40 were wrong)

Pic omits the GND plane so lots of GND wires appear unconnected

Schematic
VGAMite - Project.pdf
 
matherp
Guru

Joined: 11/12/2012
Location: United Kingdom
Posts: 11249
Posted: 10:04am 29 Jul 2022
Copy link to clipboard 
Print this post

Here is the "final" version of the PCB. Cost GBP7.42 for 5 boards from JLC (+postage). To get boards made just drop the 1.7 zip onto the web page at JLC - as easy as that.



No BOM as all the non standard components are labelled on the silkscreen together with the values for the resistors and capacitors

Changes:
Option for LM1117 regulator
SDcard swapped for the "standard" Maximite version (same as Geoff's PicoMiteVGA PCB)
Revised audio filter as per Volhout (thanks)
Revised VGA I/F using just 4 resistors and no diodes
40 way connector now wired correctly (pins 21-40 were wrong)
By default the VGA and audio pins are not connected to the two Pico additional footprints or the edge connector. Connection can be made using a solder blob on the shorting links
Traces re-routed to improve signal quality for audio and VGA


Schematic
VGAMite - Project.pdf

Gerbers
VGAMite V1.7.zip

Design files
VGAMite.zip




Edited 2022-07-29 20:08 by matherp
 
Rickard5

Guru

Joined: 31/03/2022
Location: United States
Posts: 463
Posted: 08:30pm 29 Jul 2022
Copy link to clipboard 
Print this post

is there a Measured drawing for the front and back panel ?
I may be Vulgar, but , while I'm poor, I'm Industrious, Honest,  and trustworthy! I Know my Place
 
Volhout
Guru

Joined: 05/03/2018
Location: Netherlands
Posts: 5861
Posted: 01:18am 30 Jul 2022
Copy link to clipboard 
Print this post

@Peter,

Errata: the value of C7 and C8 must be 2.7nf, not 27nf.

Regards,

Volhout
PicomiteVGA PETSCII ROBOTS
 
matherp
Guru

Joined: 11/12/2012
Location: United Kingdom
Posts: 11249
Posted: 07:04am 30 Jul 2022
Copy link to clipboard 
Print this post

  Quote  Errata: the value of C7 and C8 must be 2.7nf, not 27nf.


Thanks. I've updated the silkscreen in the attached


VGAMite V1.7.zip
 
JohnS
Guru

Joined: 18/11/2011
Location: United Kingdom
Posts: 4304
Posted: 01:32pm 30 Jul 2022
Copy link to clipboard 
Print this post

  matherp said  
  Quote  Errata: the value of C7 and C8 must be 2.7nf, not 27nf.


Thanks. I've updated the silkscreen in the attached


VGAMite V1.7.zip

In case there's a further update, the schematic could do with changing, too.

BTW a searchable PDF would be good, if easy enough to create.

John
 
scruss
Regular Member

Joined: 20/09/2021
Location: Canada
Posts: 96
Posted: 02:46am 10 Aug 2022
Copy link to clipboard 
Print this post

  matherp said  No BOM as all the non standard components are labelled on the silkscreen together with the values for the resistors and capacitors


Can you please provide a BOM as text? For $reasons, if it's not machine readable text, I can't read it. I could try to parse all the squinty little lines on the schematic PDF, but they're not text either.

Also, what are the optional solder links on the board for? (like the ones  by GP6 and GP7). This board isn't very searchable, so it's not obvious if you've ever described what they do.

Also, I see there's a nice stereo audio out: what's it typically feed into? Headphones? Speaker? Amp?

Is that one or both power regulators required?

I just got a set of PCBs made (purple!). Just hope I can find some of the connectors, as last time I looked they were unobtainium
 
JohnS
Guru

Joined: 18/11/2011
Location: United Kingdom
Posts: 4304
Posted: 06:40am 10 Aug 2022
Copy link to clipboard 
Print this post

  scruss said  This board isn't very searchable, so it's not obvious if you've ever described what they do.

A work around:

In duckduckgo (or google):

site:www.thebackshed.com/forum then here put what you want to search for


John
 
     Page 3 of 6    
Print this page
The Back Shed's forum code is written, and hosted, in Australia.
© JAQ Software 2026